- Selected
- |
- Default Values
- Nested Workflows
- Tools
- Inputs/Outputs
This workflow is Open Source and may be reused according to the terms of:
Apache License 2.0
Note that the tools invoked by the workflow may have separate licenses.
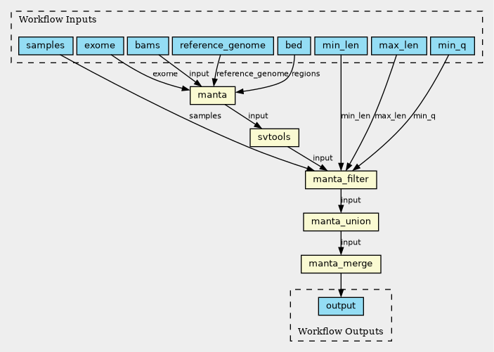
Inputs
| ID | Type | Title | Doc |
|---|---|---|---|
| bed | File |
bgzip-compressed/tabix-indexed BED file containing the set of regions to call |
|
| bams | File[] |
multiple BAM files representing a different sample |
|
| exome | Boolean |
set options for WES input: turn off depth filters |
|
| min_q | String | ||
| max_len | String | ||
| min_len | String | ||
| samples | File | ||
| reference_genome | File |
samtools-indexed reference FASTA file |
Steps
There are no steps in this workflow
Outputs
| ID | Type | Label | Doc |
|---|---|---|---|
| output | File |
Permalink:
https://w3id.org/cwl/view/git/e1fd26587a78afc376c10bf6db36abd2c840768e/structuralvariants/subworkflows/cnv_manta.cwl
