- Selected
- |
- Default Values
- Nested Workflows
- Tools
- Inputs/Outputs
This workflow is Open Source and may be reused according to the terms of:
MIT License
Note that the tools invoked by the workflow may have separate licenses.
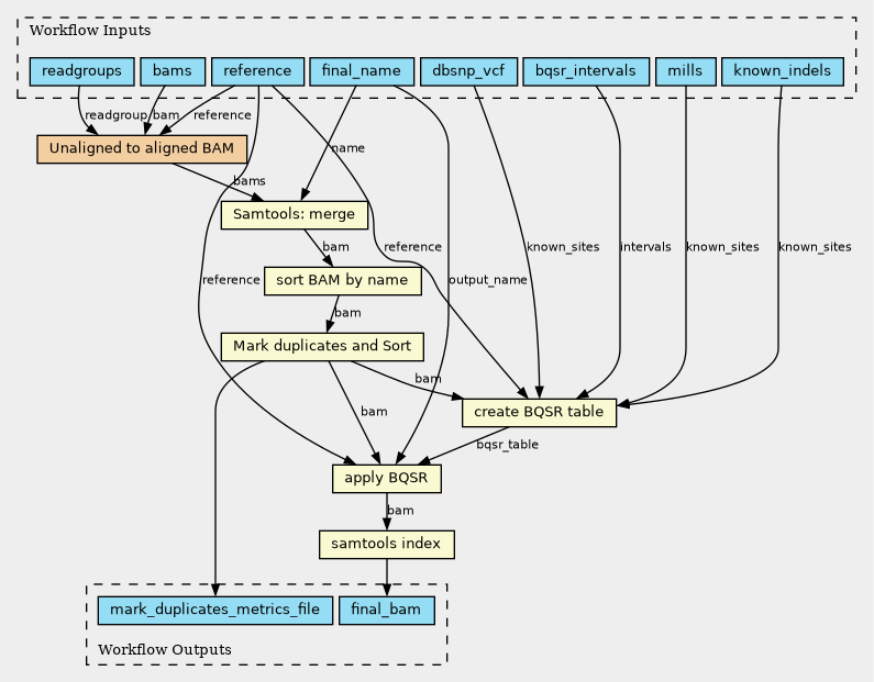
Inputs
| ID | Type | Title | Doc |
|---|---|---|---|
| bams | File[] | ||
| mills | File | ||
| dbsnp_vcf | File | ||
| reference | String | ||
| final_name | String | ||
| readgroups | String[] | ||
| known_indels | File | ||
| bqsr_intervals | String[] (Optional) |
Steps
| ID | Runs | Label | Doc |
|---|---|---|---|
| bqsr |
../tools/bqsr.cwl
(CommandLineTool)
|
create BQSR table | |
| align |
align.cwl
(Workflow)
|
Unaligned to aligned BAM | |
| merge |
../tools/merge_bams_samtools.cwl
(CommandLineTool)
|
Samtools: merge | |
| index_bam |
../tools/index_bam.cwl
(CommandLineTool)
|
samtools index | |
| name_sort |
../tools/name_sort.cwl
(CommandLineTool)
|
sort BAM by name | |
| apply_bqsr |
../tools/apply_bqsr.cwl
(CommandLineTool)
|
apply BQSR | |
| mark_duplicates_and_sort |
../tools/mark_duplicates_and_sort.cwl
(CommandLineTool)
|
Mark duplicates and Sort |
Outputs
| ID | Type | Label | Doc |
|---|---|---|---|
| final_bam | File | ||
| mark_duplicates_metrics_file | File |
Permalink:
https://w3id.org/cwl/view/git/0db1a5f1ceedd4416ac550787c27b99c87dbe985/definitions/subworkflows/bam_to_bqsr.cwl
