- Selected
- |
- Default Values
- Nested Workflows
- Tools
- Inputs/Outputs
This workflow is Open Source and may be reused according to the terms of:
MIT License
Note that the tools invoked by the workflow may have separate licenses.
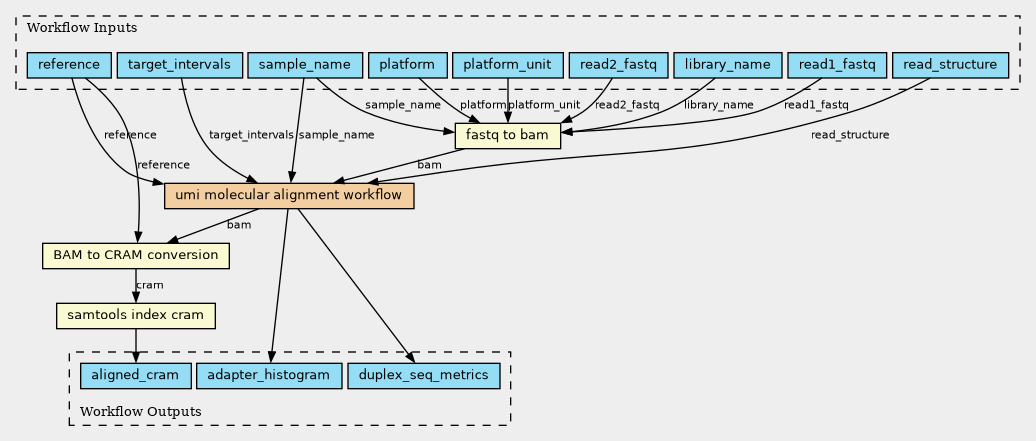
Inputs
| ID | Type | Title | Doc |
|---|---|---|---|
| platform | String[] | ||
| reference | File | ||
| read1_fastq | File[] | ||
| read2_fastq | File[] | ||
| sample_name | String | ||
| library_name | String[] | ||
| platform_unit | String[] | ||
| read_structure | String[] | ||
| target_intervals | File (Optional) |
Steps
| ID | Runs | Label | Doc |
|---|---|---|---|
| index_cram |
../tools/index_cram.cwl
(CommandLineTool)
|
samtools index cram | |
| bam_to_cram |
../tools/bam_to_cram.cwl
(CommandLineTool)
|
BAM to CRAM conversion | |
| fastq_to_bam |
../tools/fastq_to_bam.cwl
(CommandLineTool)
|
fastq to bam | |
| alignment_workflow |
../subworkflows/molecular_alignment.cwl
(Workflow)
|
umi molecular alignment workflow |
Outputs
| ID | Type | Label | Doc |
|---|---|---|---|
| aligned_cram | File | ||
| adapter_histogram | File[] | ||
| duplex_seq_metrics | File[] |
Permalink:
https://w3id.org/cwl/view/git/0db1a5f1ceedd4416ac550787c27b99c87dbe985/definitions/pipelines/alignment_umi_molecular.cwl
