Workflow: Prepare user input
Prepare user input for NCBI-PGAP pipeline
- Selected
- |
- Default Values
- Nested Workflows
- Tools
- Inputs/Outputs
This workflow is Open Source and may be reused according to the terms of:
https://raw.githubusercontent.com/ncbi/pgap/f3bc91cf1320f75967ec2719b1506b75f23cb4b6/LICENSE.md
Note that the tools invoked by the workflow may have separate licenses.
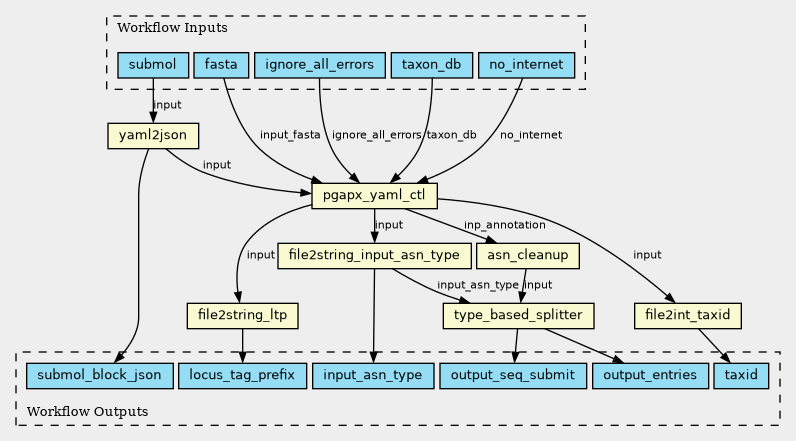
Inputs
| ID | Type | Title | Doc |
|---|---|---|---|
| fasta | File | ||
| submol | File | ||
| taxon_db | File | ||
| no_internet | Boolean (Optional) | ||
| ignore_all_errors | Boolean (Optional) |
Steps
| ID | Runs | Label | Doc |
|---|---|---|---|
| yaml2json |
progs/yaml2json.cwl
(CommandLineTool)
|
yaml2json | |
| file2int_taxid |
progs/file2int.cwl
(ExpressionTool)
|
||
| pgapx_yaml_ctl |
progs/pgapx_yaml_ctl.cwl
(CommandLineTool)
|
pgapx_yaml_ctl |
Converts input JSON file to ASN.1 template |
| file2string_ltp |
progs/file2string.cwl
(ExpressionTool)
|
||
| initial_cleanup |
progs/asn_cleanup.cwl
(CommandLineTool)
|
asn_cleanup | |
| type_based_splitter |
20b3e28695a33e331d5089ee83a942bb
(ExpressionTool)
|
||
| file2string_input_asn_type |
progs/file2string.cwl
(ExpressionTool)
|
Outputs
| ID | Type | Label | Doc |
|---|---|---|---|
| taxid | Integer | ||
| input_asn_type | String | ||
| output_entries | File (Optional) | ||
| locus_tag_prefix | String | ||
| output_seq_submit | File (Optional) | ||
| submol_block_json | File |
Permalink:
https://w3id.org/cwl/view/git/f3bc91cf1320f75967ec2719b1506b75f23cb4b6/prepare_user_input2.cwl
