- Selected
- |
- Default Values
- Nested Workflows
- Tools
- Inputs/Outputs
This workflow is Open Source and may be reused according to the terms of:
https://raw.githubusercontent.com/ncbi/pgap/ea8c2aea64cab2241e02f4cb60ca9ca7593dfa58/LICENSE.md
Note that the tools invoked by the workflow may have separate licenses.
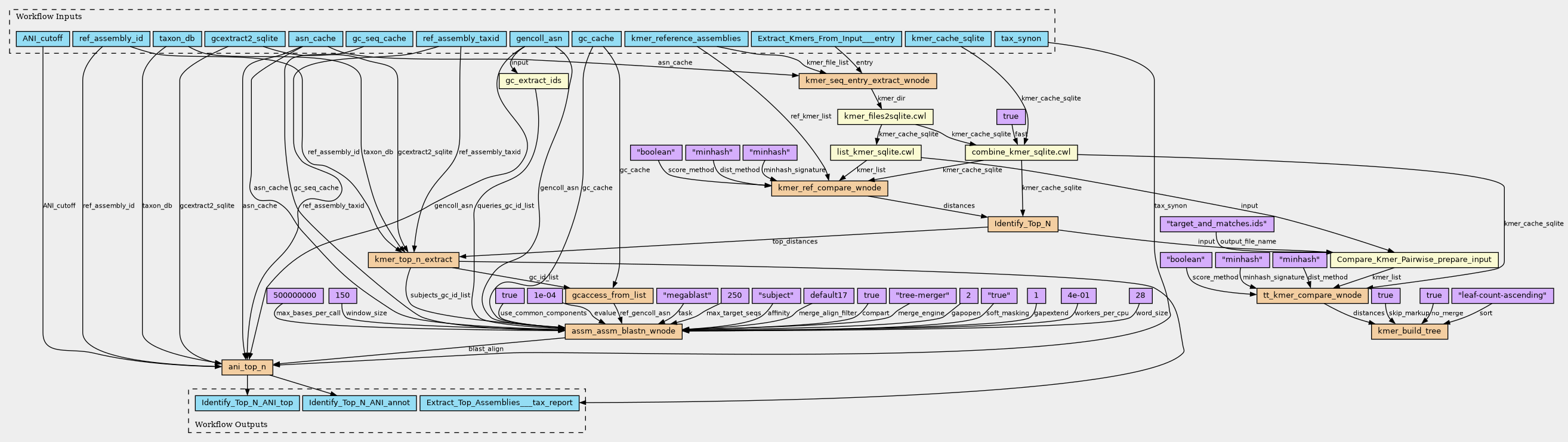
Inputs
| ID | Type | Title | Doc |
|---|---|---|---|
| gc_cache | File | ||
| taxon_db | File | ||
| asn_cache | Directory | ||
| tax_synon | File | ||
| ANI_cutoff | File | ||
| gencoll_asn | File | ||
| gc_seq_cache | Directory | ||
| ref_assembly_id | Integer | ||
| gcextract2_sqlite | File | ||
| kmer_cache_sqlite | File | ||
| ref_assembly_taxid | Integer | ||
| kmer_reference_assemblies | File | ||
| Extract_Kmers_From_Input___entry | File |
Steps
| ID | Runs | Label | Doc |
|---|---|---|---|
| List_sqlite |
../progs/list_kmer_sqlite.cwl
(CommandLineTool)
|
list_kmer_sqlite.cwl |
Produces the list of all keys in sqlite database |
| Compare_Kmer |
../task_types/tt_kmer_ref_compare_wnode.cwl
(Workflow)
|
kmer_ref_compare_wnode | |
| Identify_Top_N |
../task_types/tt_kmer_top_n.cwl
(Workflow)
|
||
| Build_Kmer_Tree |
../task_types/tt_kmer_build_tree.cwl
(Workflow)
|
kmer_build_tree | |
| Identify_Top_N_ANI |
../task_types/tt_ani_top_n.cwl
(Workflow)
|
ani_top_n | |
| Combine_kmer_sqlite |
../progs/combine_kmer_sqlite.cwl
(CommandLineTool)
|
combine_kmer_sqlite.cwl |
Combine together reference kmer store and newly created kmer store for a new assembly |
| Extract_Top_Assemblies |
../task_types/tt_kmer_top_n_extract.cwl
(Workflow)
|
kmer_top_n_extract | |
| Compare_Kmer__Pairwise_ |
../task_types/tt_kmer_compare_wnode.cwl
(Workflow)
|
tt_kmer_compare_wnode |
Pairwise comparison |
| Assembly_Assembly_BLASTn |
../task_types/tt_assm_assm_blastn_wnode.cwl
(Workflow)
|
assm_assm_blastn_wnode | |
| Extract_Kmers_From_Input | kmer_seq_entry_extract_wnode | ||
| Extract_Input_GenColl_IDs |
../progs/gc_extract_ids.cwl
(CommandLineTool)
|
gc_extract_ids | |
| Convert_kmer_files_to_sqlite |
../progs/kmer_files2sqlite.cwl
(CommandLineTool)
|
kmer_files2sqlite.cwl |
Convert input .kmer.gz (kmer_file) and .xml (kmer_metadata_file) into new sqlite database Takes a directory input |
| Get_Top_Assemblies_GenColl_ASN |
../task_types/tt_gcaccess_from_list.cwl
(Workflow)
|
gcaccess_from_list | |
| Compare_Kmer_Pairwise_prepare_input |
../progs/cat.cwl
(CommandLineTool)
|
concatenates input File[] to output File |
Outputs
| ID | Type | Label | Doc |
|---|---|---|---|
| Identify_Top_N_ANI_top | File | ||
| Identify_Top_N_ANI_annot | File | ||
| Extract_Top_Assemblies___tax_report | File |
Permalink:
https://w3id.org/cwl/view/git/ea8c2aea64cab2241e02f4cb60ca9ca7593dfa58/bacterial_kmer/wf_bacterial_kmer.cwl
