Workflow: Bacterial Annotation, pass 4, blastp-based functional annotation (second pass)
- Selected
- |
- Default Values
- Nested Workflows
- Tools
- Inputs/Outputs
This workflow is Open Source and may be reused according to the terms of:
https://raw.githubusercontent.com/ncbi/pgap/cb15f907132fb90bc66b39bb0af3c211801feba1/LICENSE.md
Note that the tools invoked by the workflow may have separate licenses.
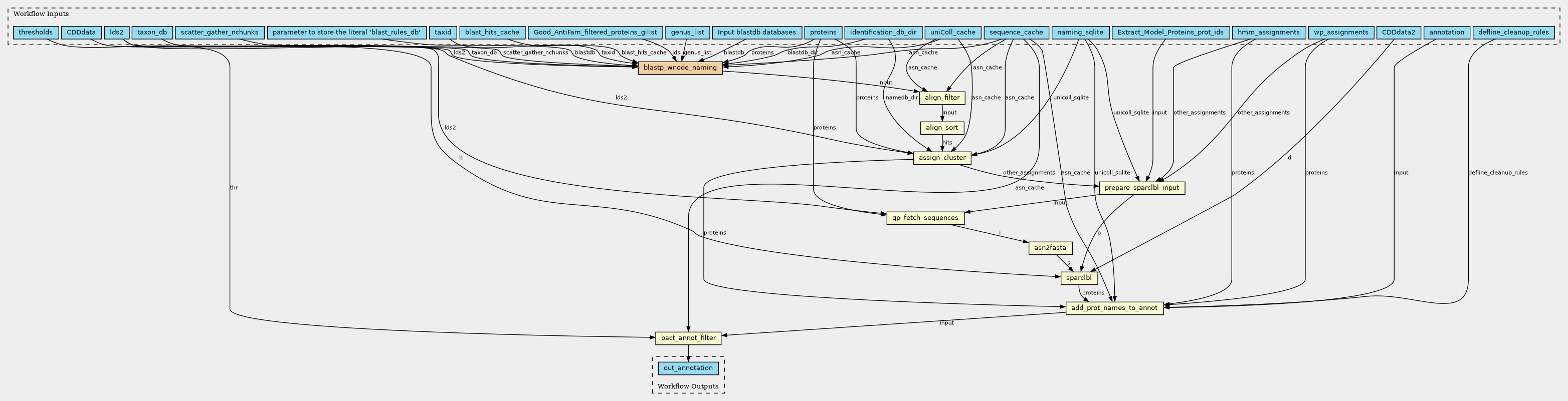
Inputs
| ID | Type | Title | Doc |
|---|---|---|---|
| lds2 | File | ||
| taxid | Integer | ||
| CDDdata | Directory | ||
| blastdb | String[] | Input blastdb databases | |
| CDDdata2 | Directory | ||
| proteins | File | ||
| taxon_db | File | ||
| annotation | File | ||
| genus_list | Integer[] | ||
| thresholds | File | ||
| naming_sqlite | File | ||
| uniColl_cache | Directory | ||
| blast_rules_db | String | parameter to store the literal 'blast_rules_db' | |
| sequence_cache | Directory | ||
| wp_assignments | File | ||
| hmm_assignments | File | ||
| blast_hits_cache | File (Optional) | ||
| defline_cleanup_rules | File | ||
| identification_db_dir | Directory | ||
| scatter_gather_nchunks | String | ||
| Extract_Model_Proteins_prot_ids | File | ||
| Good_AntiFam_filtered_proteins_gilist | File |
Steps
| ID | Runs | Label | Doc |
|---|---|---|---|
| Add_Names_to_Proteins |
../progs/add_prot_names_to_annot.cwl
(CommandLineTool)
|
add_prot_names_to_annot | |
| Bacterial_Annot_Filter |
../progs/bact_annot_filter.cwl
(CommandLineTool)
|
bact_annot_filter | |
| Find_best_protein_hits |
../progs/align_filter.cwl
(CommandLineTool)
|
align_filter | |
| Prepare_SPARCLBL_input |
../progs/prepare_sparclbl_input.cwl
(CommandLineTool)
|
prepare_sparclbl_input | |
| Find_Naming_Protein_Hits |
../task_types/tt_blastp_wnode_naming.cwl
(Workflow)
|
blastp_wnode_naming | |
| Assign_Clusters_to_Proteins |
../progs/assign_cluster.cwl
(CommandLineTool)
|
assign_cluster | |
| Assign_Clusters_to_Proteins_sort |
../progs/align_sort.cwl
(CommandLineTool)
|
align_sort | |
| Assign_SPARCL_Architecture_Names_to_Proteins_sparclbl |
../progs/sparclbl.cwl
(CommandLineTool)
|
sparclbl | |
| Assign_SPARCL_Architecture_Names_to_Proteins_asn2fasta |
../progs/asn2fasta.cwl
(CommandLineTool)
|
asn2fasta | |
| Assign_SPARCL_Architecture_Names_to_Proteins_gp_fetch_sequences |
../progs/gp_fetch_sequences.cwl
(CommandLineTool)
|
gp_fetch_sequences |
Outputs
| ID | Type | Label | Doc |
|---|---|---|---|
| out_annotation | File |
Permalink:
https://w3id.org/cwl/view/git/cb15f907132fb90bc66b39bb0af3c211801feba1/bacterial_annot/wf_bacterial_annot_pass4.cwl
