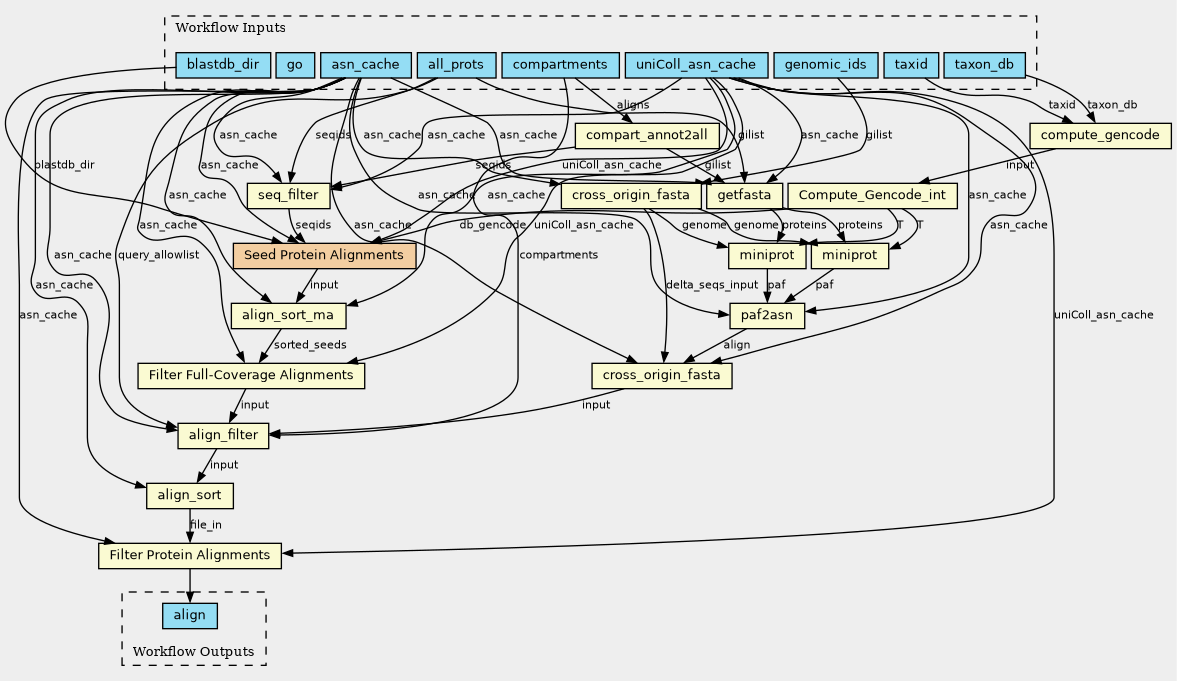
Workflow: Align reference proteins plane complete workflow, with miniprot
- Selected
- |
- Default Values
- Nested Workflows
- Tools
- Inputs/Outputs
This workflow is Open Source and may be reused according to the terms of:
https://raw.githubusercontent.com/ncbi/pgap/b36faf882851f4bdd926f8c64435cf6f5a3daccd/LICENSE.md
Note that the tools invoked by the workflow may have separate licenses.
Inputs
| ID | Type | Title | Doc |
|---|---|---|---|
| go | Boolean[] | ||
| taxid | Integer | ||
| taxon_db | File | ||
| all_prots | File | ||
| asn_cache | Directory | ||
| blastdb_dir | Directory | ||
| genomic_ids | File | ||
| compartments | File | ||
| uniColl_asn_cache | Directory |
Steps
| ID | Runs | Label | Doc |
|---|---|---|---|
| Compute_Gencode |
../progs/compute_gencode.cwl
(CommandLineTool)
|
compute_gencode | |
| Get_Genomic_FASTA |
../progs/cross_origin_fasta.cwl
(CommandLineTool)
|
cross_origin_fasta | |
| Get_Protein_FASTA |
../progs/getfasta.cwl
(CommandLineTool)
|
getfasta | |
| Run_Miniprot_fast |
../progs/miniprot_fast.cwl
(CommandLineTool)
|
miniprot | |
| Run_Miniprot_slow |
../progs/miniprot_slow.cwl
(CommandLineTool)
|
miniprot | |
| Compute_Gencode_int |
../progs/file2int.cwl
(ExpressionTool)
|
||
| Align_Short_Proteins |
wf_seed_seqids.cwl
(Workflow)
|
Seed Protein Alignments | |
| Convert_PAF_Alignments |
../progs/paf2asn.cwl
(CommandLineTool)
|
paf2asn | |
| Filter_Short_Sequences |
../progs/seq_filter.cwl
(CommandLineTool)
|
seq_filter | |
| Sort_Protein_Alignments |
../progs/align_sort.cwl
(CommandLineTool)
|
align_sort | |
| Filter_Protein_Alignments |
align_filter.cwl
(CommandLineTool)
|
Filter Protein Alignments | |
| Filter_Protein_Compartments |
../progs/align_filter.cwl
(CommandLineTool)
|
align_filter | |
| Remap_cross_origin_alignments |
../progs/cross_origin_fasta.cwl
(CommandLineTool)
|
cross_origin_fasta | |
| Sort_Short_Protein_Alignments |
../progs/align_sort_ma.cwl
(CommandLineTool)
|
align_sort_ma | |
| Filter_Full_Coverage_Alignments |
bacterial_protalign_filter.cwl
(CommandLineTool)
|
Filter Full-Coverage Alignments | |
| Extract_Proteins_From_Compartments |
../progs/compart_annot2all.cwl
(CommandLineTool)
|
compart_annot2all |
Outputs
| ID | Type | Label | Doc |
|---|---|---|---|
| align | File |
Permalink:
https://w3id.org/cwl/view/git/b36faf882851f4bdd926f8c64435cf6f5a3daccd/protein_alignment/wf_protein_alignment_miniprot.cwl
