Workflow: Bacterial Annotation, pass 1, genemark training, by HMMs (first pass)
- Selected
- |
- Default Values
- Nested Workflows
- Tools
- Inputs/Outputs
This workflow is Open Source and may be reused according to the terms of:
https://raw.githubusercontent.com/ncbi/pgap/b36faf882851f4bdd926f8c64435cf6f5a3daccd/LICENSE.md
Note that the tools invoked by the workflow may have separate licenses.
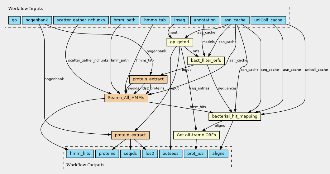
Inputs
| ID | Type | Title | Doc |
|---|---|---|---|
| go | Boolean[] | ||
| inseq | File | ||
| hmm_path | Directory | ||
| hmms_tab | File | ||
| asn_cache | Directory | ||
| nogenbank | Boolean | ||
| annotation | File | ||
| uniColl_cache | Directory | ||
| scatter_gather_nchunks | String |
Steps
| ID | Runs | Label | Doc |
|---|---|---|---|
| Get_ORFs |
../progs/gp_getorf.cwl
(CommandLineTool)
|
gp_getorf | |
| Filter_ORFs |
../progs/bact_filter_orfs.cwl
(CommandLineTool)
|
bact_filter_orfs | |
| Map_HMM_Hits |
bacterial_hit_mapping.cwl
(CommandLineTool)
|
bacterial_hit_mapping | |
| Search_All_HMMs |
../task_types/tt_hmmsearch_wnode.cwl
(Workflow)
|
||
| Get_off_frame_ORFs |
get_off_frame_orfs.cwl
(CommandLineTool)
|
Get off-frame ORFs | |
| Extract_All_ORF_Proteins |
../progs/protein_extract.cwl
(Workflow)
|
protein_extract | |
| Extract_Accepted_ORF_Proteins |
../progs/protein_extract.cwl
(Workflow)
|
protein_extract |
Outputs
| ID | Type | Label | Doc |
|---|---|---|---|
| lds2 | File | ||
| aligns | File | ||
| seqids | File | ||
| outseqs | File | ||
| hmm_hits | File | ||
| prot_ids | File | ||
| proteins | File |
Permalink:
https://w3id.org/cwl/view/git/b36faf882851f4bdd926f8c64435cf6f5a3daccd/bacterial_annot/wf_orf_hmms.cwl
