- Selected
- |
- Default Values
- Nested Workflows
- Tools
- Inputs/Outputs
This workflow is Open Source and may be reused according to the terms of:
https://raw.githubusercontent.com/ncbi/pgap/89839cdb0a3216024f5f97af5581ae9753de0496/LICENSE.md
Note that the tools invoked by the workflow may have separate licenses.
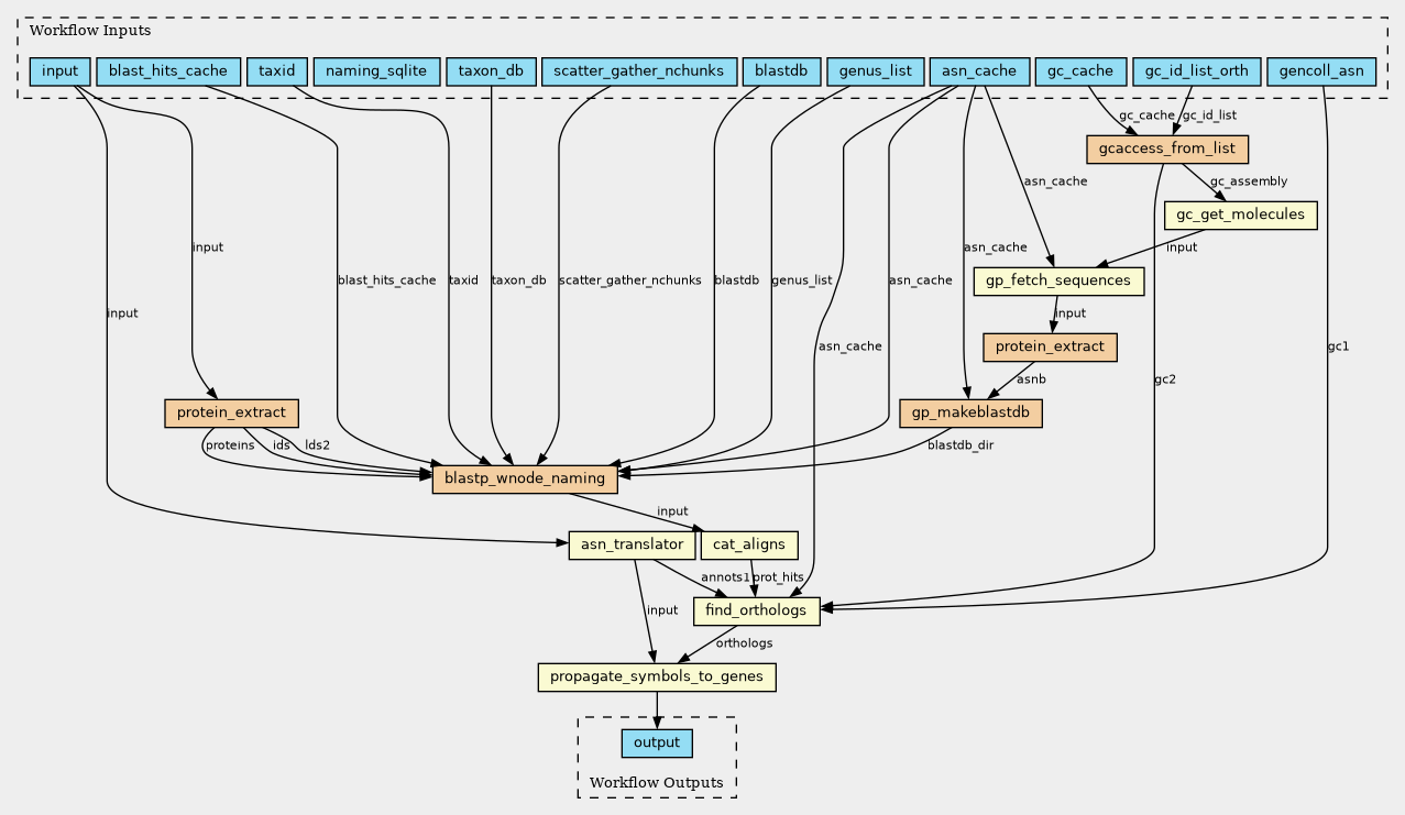
Inputs
| ID | Type | Title | Doc |
|---|---|---|---|
| input | File | ||
| taxid | Integer | ||
| blastdb | String[] | ||
| gc_cache | File | ||
| taxon_db | File | ||
| asn_cache | Directory[] | ||
| genus_list | Integer[] | ||
| gencoll_asn | File | ||
| naming_sqlite | File | ||
| gc_id_list_orth | File | ||
| blast_hits_cache | File (Optional) | ||
| scatter_gather_nchunks | String |
Steps
| ID | Runs | Label | Doc |
|---|---|---|---|
| cat_aligns |
../progs/cat.cwl
(CommandLineTool)
|
concatenates input File[] to output File |
|
| prepare_annotation_input |
../progs/asn_translator.cwl
(CommandLineTool)
|
asn_translator | |
| find_prokarotic_orthologs |
../progs/find_orthologs.cwl
(CommandLineTool)
|
find_orthologs | |
| propagate_symbols_to_genes |
../progs/propagate_symbols_to_genes.cwl
(CommandLineTool)
|
propagate_symbols_to_genes | |
| get_ortholog_nucleotide_ids |
../progs/gc_get_molecules.cwl
(CommandLineTool)
|
gc_get_molecules | |
| extract_ortholog_nucleotide_asn |
../progs/gp_fetch_sequences.cwl
(CommandLineTool)
|
gp_fetch_sequences | |
| extract_protein_targets_for_orthology |
../progs/protein_extract.cwl
(Workflow)
|
protein_extract | |
| extract_protein_references_for_orthology |
../progs/protein_extract.cwl
(Workflow)
|
protein_extract | |
| get_assemblies_for_orthologs_gencoll_asn |
../task_types/tt_gcaccess_from_list.cwl
(Workflow)
|
gcaccess_from_list | |
| create_orthologous_prokaryotic_protein_blastdb |
../progs/gp_makeblastdb.cwl
(Workflow)
|
gp_makeblastdb | |
| blastp_current_prokaryotic_proteins_vs_orthologs |
../task_types/tt_blastp_wnode_naming.cwl
(Workflow)
|
blastp_wnode_naming |
Outputs
| ID | Type | Label | Doc |
|---|---|---|---|
| output | File |
Permalink:
https://w3id.org/cwl/view/git/89839cdb0a3216024f5f97af5581ae9753de0496/bacterial_orthology/wf_bacterial_orthology.cwl
