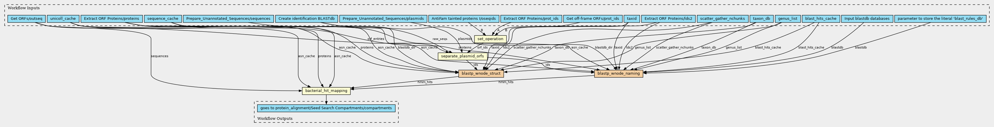
Workflow: Bacterial Annotation, pass 2, blastp-based functional annotation (first pass)
- Selected
- |
- Default Values
- Nested Workflows
- Tools
- Inputs/Outputs
This workflow is Open Source and may be reused according to the terms of:
https://raw.githubusercontent.com/ncbi/pgap/89839cdb0a3216024f5f97af5581ae9753de0496/LICENSE.md
Note that the tools invoked by the workflow may have separate licenses.
Inputs
| ID | Type | Title | Doc |
|---|---|---|---|
| lds2 | File | Extract ORF Proteins/lds2 | |
| taxid | Integer | ||
| blastdb | String[] | Input blastdb databases | |
| plasmids | File | Prepare_Unannotated_Sequences/plasmids | |
| proteins | File | Extract ORF Proteins/proteins | |
| raw_seqs | File | Prepare_Unannotated_Sequences/sequences | |
| taxon_db | File | ||
| annotation | File | Get ORFs/outseq | |
| genus_list | Integer[] | ||
| prot_ids_A | File | Extract ORF Proteins/prot_ids | |
| prot_ids_B1 | File | Get off-frame ORFs/prot_ids | |
| prot_ids_B2 | File | AntiFam tainted proteins I/oseqids | |
| unicoll_cache | Directory | ||
| blast_rules_db | String | parameter to store the literal 'blast_rules_db' | |
| sequence_cache | Directory | ||
| blast_hits_cache | File (Optional) | ||
| identification_db_dir | Directory | Create identification BLASTdb | |
| scatter_gather_nchunks | String |
Steps
| ID | Runs | Label | Doc |
|---|---|---|---|
| Map_Naming_Hits |
bacterial_hit_mapping.cwl
(CommandLineTool)
|
bacterial_hit_mapping | |
| Remove_off_frame_ORFs |
../progs/set_operation.cwl
(CommandLineTool)
|
set_operation | |
| Separate_Plasmid_ORFs |
../progs/separate_plasmid_orfs.cwl
(CommandLineTool)
|
separate_plasmid_orfs | |
| Find_Naming_Protein_Hits_for_struct |
../task_types/tt_blastp_wnode_naming.cwl
(Workflow)
|
blastp_wnode_naming | |
| Find_Struct_Protein_Hits_for_Plasmids |
../task_types/tt_blastp_wnode_struct.cwl
(Workflow)
|
blastp_wnode_struct |
Outputs
| ID | Type | Label | Doc |
|---|---|---|---|
| aligns | File | goes to protein_alignment/Seed Search Compartments/compartments |
Permalink:
https://w3id.org/cwl/view/git/89839cdb0a3216024f5f97af5581ae9753de0496/bacterial_annot/wf_bacterial_annot_pass2.cwl
