- Selected
- |
- Default Values
- Nested Workflows
- Tools
- Inputs/Outputs
This workflow is Open Source and may be reused according to the terms of:
https://raw.githubusercontent.com/ncbi/pgap/7b21dc40840852f3942c31b9c472346ea3f9a3ca/LICENSE.md
Note that the tools invoked by the workflow may have separate licenses.
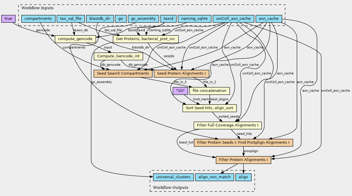
Inputs
| ID | Type | Title | Doc |
|---|---|---|---|
| go | Boolean[] | ||
| taxid | Integer | ||
| asn_cache | Directory | ||
| blastdb_dir | Directory | ||
| gc_assembly | File | ||
| compartments | File | ||
| tax_sql_file | File | ||
| naming_sqlite | File | ||
| uniColl_asn_cache | Directory |
Steps
| ID | Runs | Label | Doc |
|---|---|---|---|
| cat |
cat.cwl
(CommandLineTool)
|
file concatenation | |
| Get_Proteins |
bacterial_prot_src.cwl
(CommandLineTool)
|
Get Proteins, bacterial_prot_src | |
| Sort_Seed_Hits |
align_sort.cwl
(CommandLineTool)
|
Sort Seed Hits, align_sort | |
| Compute_Gencode |
../progs/compute_gencode.cwl
(CommandLineTool)
|
compute_gencode | |
| Compute_Gencode_int |
../progs/file2int.cwl
(ExpressionTool)
|
||
| Seed_Protein_Alignments |
wf_seed_1.cwl
(Workflow)
|
Seed Protein Alignments I | |
| Seed_Search_Compartments |
wf_seed.cwl
(Workflow)
|
Seed Search Compartments | |
| compart_filter_prosplign |
wf_compart_filter_prosplign.cwl
(Workflow)
|
Filter Protein Seeds I; Find ProSplign Alignments I | |
| Filter_Protein_Alignments_I |
wf_align_filter.cwl
(Workflow)
|
Filter Protein Alignments I | |
| Filter_Full_Coverage_Alignments_I |
bacterial_protalign_filter.cwl
(CommandLineTool)
|
Filter Full-Coverage Alignments I |
Outputs
| ID | Type | Label | Doc |
|---|---|---|---|
| align | File | ||
| align_non_match | File | ||
| universal_clusters | File |
Permalink:
https://w3id.org/cwl/view/git/7b21dc40840852f3942c31b9c472346ea3f9a3ca/protein_alignment/wf_protein_alignment.cwl
