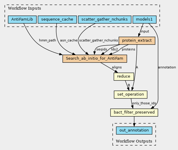
Workflow: Bacterial Annotation, ab initio (first pass) searched against AntiFam
- Selected
- |
- Default Values
- Nested Workflows
- Tools
- Inputs/Outputs
This workflow is Open Source and may be reused according to the terms of:
https://raw.githubusercontent.com/ncbi/pgap/6d5e27ee7c01effb14c40619df9c4f6d321a25bf/LICENSE.md
Note that the tools invoked by the workflow may have separate licenses.
Inputs
| ID | Type | Title | Doc |
|---|---|---|---|
| models1 | File | ||
| AntiFamLib | Directory | ||
| sequence_cache | Directory | ||
| scatter_gather_nchunks | String |
Steps
| ID | Runs | Label | Doc |
|---|---|---|---|
| Good_ab_initio_proteins |
../progs/set_operation.cwl
(CommandLineTool)
|
set_operation | |
| Extract_ab_initio_Proteins |
../progs/protein_extract.cwl
(Workflow)
|
protein_extract | |
| Good_ab_initio_annotations |
../progs/bact_filter_preserved.cwl
(CommandLineTool)
|
bact_filter_preserved | |
| Search_ab_initio_for_AntiFam |
../task_types/tt_hmmsearch_wnode.cwl
(Workflow)
|
||
| ab_initio_AntiFam_tainted_proteins |
../progs/reduce.cwl
(CommandLineTool)
|
reduce |
Outputs
| ID | Type | Label | Doc |
|---|---|---|---|
| out_annotation | File |
Permalink:
https://w3id.org/cwl/view/git/6d5e27ee7c01effb14c40619df9c4f6d321a25bf/bacterial_annot/wf_ab_initio_antifam.cwl
