- Selected
- |
- Default Values
- Nested Workflows
- Tools
- Inputs/Outputs
This workflow is Open Source and may be reused according to the terms of:
https://raw.githubusercontent.com/ncbi/pgap/68b828ac482956a03325623d817780986f34fb31/LICENSE.md
Note that the tools invoked by the workflow may have separate licenses.
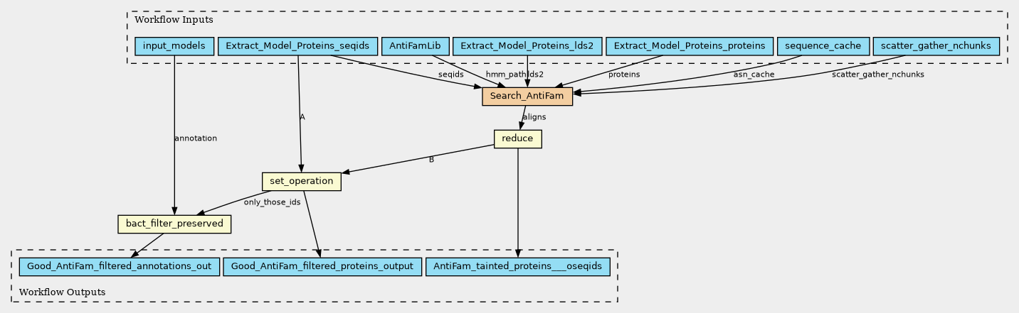
Inputs
| ID | Type | Title | Doc |
|---|---|---|---|
| AntiFamLib | Directory | ||
| input_models | File | ||
| sequence_cache | Directory | ||
| scatter_gather_nchunks | String | ||
| Extract_Model_Proteins_lds2 | File | ||
| Extract_Model_Proteins_seqids | File | ||
| Extract_Model_Proteins_proteins | File |
Steps
| ID | Runs | Label | Doc |
|---|---|---|---|
| Search_AntiFam |
../task_types/tt_hmmsearch_wnode.cwl
(Workflow)
|
||
| AntiFam_tainted_proteins |
../progs/reduce.cwl
(CommandLineTool)
|
reduce | |
| Good_AntiFam_filtered_proteins |
../progs/set_operation.cwl
(CommandLineTool)
|
set_operation | |
| Good_AntiFam_filtered_annotations |
../progs/bact_filter_preserved.cwl
(CommandLineTool)
|
bact_filter_preserved |
Outputs
| ID | Type | Label | Doc |
|---|---|---|---|
| AntiFam_tainted_proteins___oseqids | File | ||
| Good_AntiFam_filtered_annotations_out | File | ||
| Good_AntiFam_filtered_proteins_output | File |
Permalink:
https://w3id.org/cwl/view/git/68b828ac482956a03325623d817780986f34fb31/spurious_annot/wf_spurious_annot_pass2.cwl
