- Selected
- |
- Default Values
- Nested Workflows
- Tools
- Inputs/Outputs
Unknown workflow license, check
source repository.
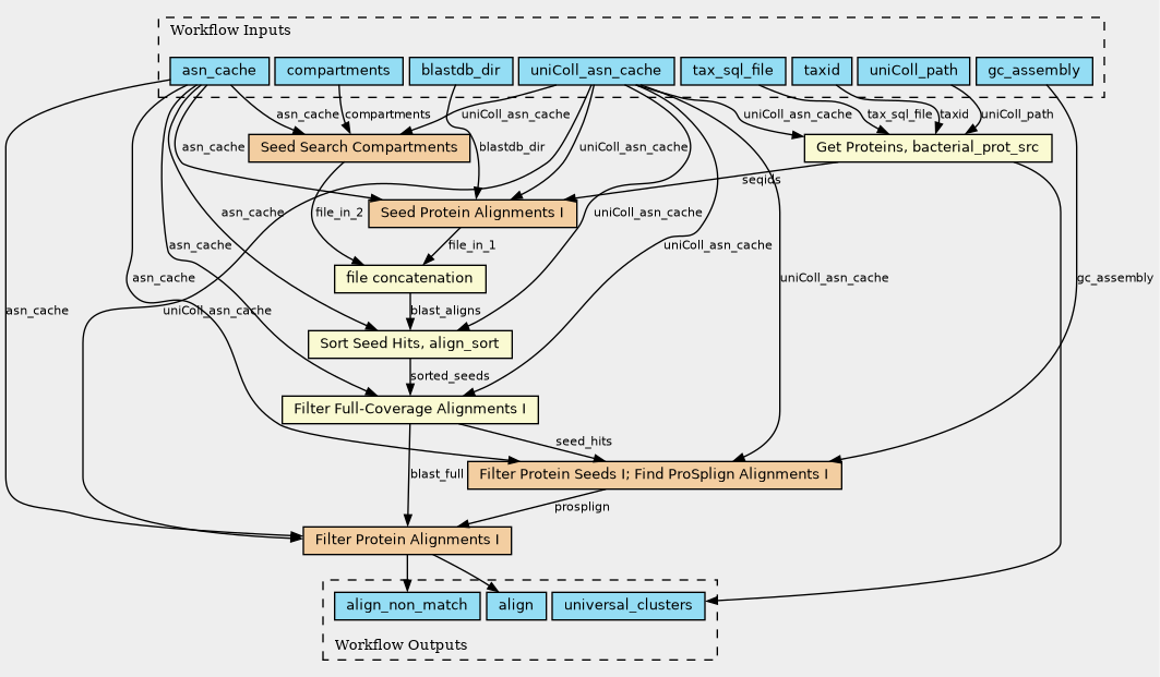
Inputs
| ID | Type | Title | Doc |
|---|---|---|---|
| taxid | Integer | ||
| asn_cache | Directory | ||
| blastdb_dir | Directory | ||
| gc_assembly | File | ||
| compartments | File | ||
| tax_sql_file | File | ||
| uniColl_path | Directory | ||
| uniColl_asn_cache | Directory |
Steps
| ID | Runs | Label | Doc |
|---|---|---|---|
| cat |
cat.cwl
(CommandLineTool)
|
file concatenation | |
| wf_seed |
wf_seed.cwl
(Workflow)
|
Seed Search Compartments | |
| wf_seed_1 |
wf_seed_1.cwl
(Workflow)
|
Seed Protein Alignments I | |
| align_sort |
align_sort.cwl
(CommandLineTool)
|
Sort Seed Hits, align_sort | |
| align_filter |
wf_align_filter.cwl
(Workflow)
|
Filter Protein Alignments I | |
| bacterial_prot_src |
bacterial_prot_src.cwl
(CommandLineTool)
|
Get Proteins, bacterial_prot_src | |
| compart_filter_prosplign |
wf_compart_filter_prosplign.cwl
(Workflow)
|
Filter Protein Seeds I; Find ProSplign Alignments I | |
| bacterial_protalign_filter |
bacterial_protalign_filter.cwl
(CommandLineTool)
|
Filter Full-Coverage Alignments I |
Outputs
| ID | Type | Label | Doc |
|---|---|---|---|
| align | File | ||
| align_non_match | File | ||
| universal_clusters | File |
Permalink:
https://w3id.org/cwl/view/git/23fd77707aa3c7bc214f1ba19f25c714ce2a3906/protein_alignment/wf_protein_alignment.cwl
