- Selected
- |
- Default Values
- Nested Workflows
- Tools
- Inputs/Outputs
Unknown workflow license, check
source repository.
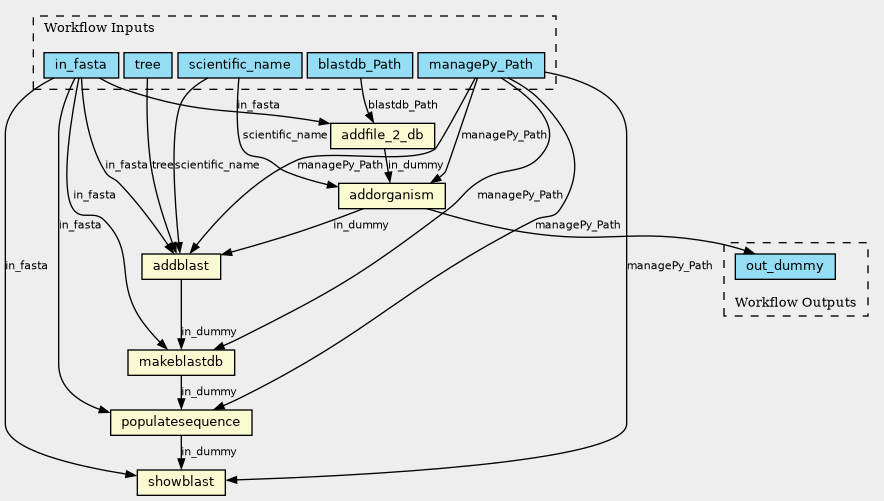
Inputs
| ID | Type | Title | Doc |
|---|---|---|---|
| tree | String[] | ||
| in_fasta | File | ||
| blastdb_Path | String[] | ||
| managePy_Path | String | ||
| scientific_name | String[] |
Steps
| ID | Runs | Label | Doc |
|---|---|---|---|
| addblast |
addblast-genome.cwl
(CommandLineTool)
|
||
| showblast |
showblast.cwl
(CommandLineTool)
|
||
| addorganism |
addorganism.cwl
(CommandLineTool)
|
||
| makeblastdb |
makeblastdb.cwl
(CommandLineTool)
|
||
| addfile_2_db |
addfile_2_db.cwl
(CommandLineTool)
|
||
| populatesequence |
populatesequence.cwl
(CommandLineTool)
|
Outputs
| ID | Type | Label | Doc |
|---|---|---|---|
| out_dummy | File |
Permalink:
https://w3id.org/cwl/view/git/58b23bf2d10154a5f2296df8fce496de4cecffef/flow_genomicsWorkspace/genomics-workspace-genome.cwl
