- Selected
- |
- Default Values
- Nested Workflows
- Tools
- Inputs/Outputs
Unknown workflow license, check
source repository.
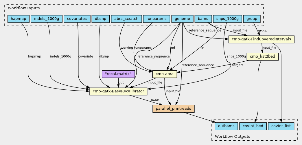
Inputs
| ID | Type | Title | Doc |
|---|---|---|---|
| bams | File[] | ||
| dbsnp | File | ||
| group | String | ||
| genome | String | ||
| hapmap | File | ||
| runparams | |||
| covariates | String[] | ||
| snps_1000g | File | ||
| abra_scratch | String | ||
| indels_1000g | File |
Steps
| ID | Runs | Label | Doc |
|---|---|---|---|
| abra |
cmo-abra/2.17/cmo-abra.cwl
(CommandLineTool)
|
cmo-abra |
None |
| list2bed |
cmo-list2bed/1.0.1/cmo-list2bed.cwl
(CommandLineTool)
|
cmo_list2bed |
Convert a Picard interval list file to a UCSC BED format |
| parallel_printreads | |||
| gatk_base_recalibrator |
cmo-gatk.BaseRecalibrator/3.3-0/cmo-gatk.BaseRecalibrator.cwl
(CommandLineTool)
|
cmo-gatk-BaseRecalibrator |
None |
| gatk_find_covered_intervals |
cmo-gatk.FindCoveredIntervals/3.3-0/cmo-gatk.FindCoveredIntervals.cwl
(CommandLineTool)
|
cmo-gatk-FindCoveredIntervals |
None |
Outputs
| ID | Type | Label | Doc |
|---|---|---|---|
| outbams | File[] | ||
| covint_bed | File | ||
| covint_list | File |
Permalink:
https://w3id.org/cwl/view/git/5b6fb984f3cf8e971d677c92a096cd437f34b787/setup/cwl/module-2.cwl
