- Selected
- |
- Default Values
- Nested Workflows
- Tools
- Inputs/Outputs
Unknown workflow license, check
source repository.
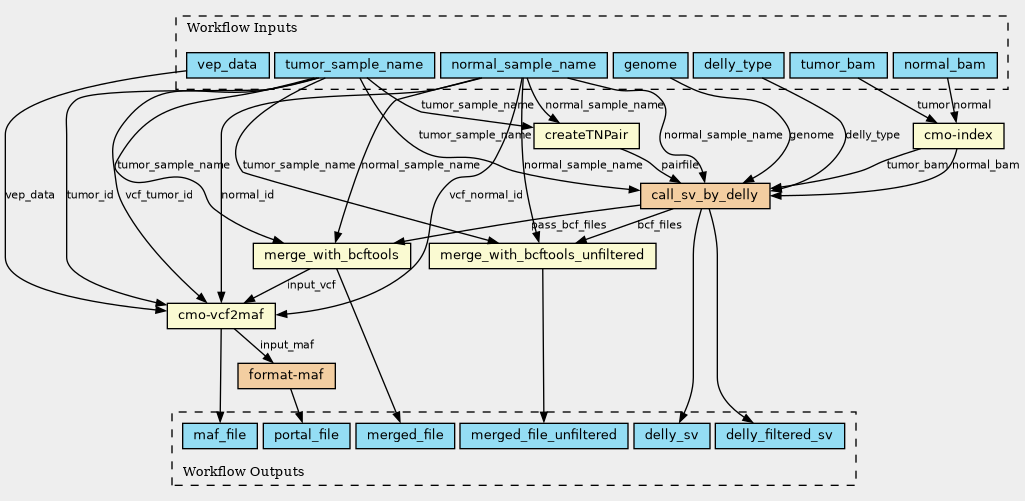
Inputs
| ID | Type | Title | Doc |
|---|---|---|---|
| genome | String | ||
| vep_data | String | ||
| tumor_bam | File | ||
| delly_type | String[] | ||
| normal_bam | File | ||
| tumor_sample_name | String | ||
| normal_sample_name | String |
Steps
| ID | Runs | Label | Doc |
|---|---|---|---|
| index |
cmo-index/1.0.0/cmo-index.cwl
(CommandLineTool)
|
cmo-index | |
| createTNPair |
module-6.cwl#createTNPair/de127b6f-e914-4174-baed-5d27aa6ec0f1
(CommandLineTool)
|
||
| convert_vcf2maf |
cmo-vcf2maf/1.6.17/cmo-vcf2maf.cwl
(CommandLineTool)
|
cmo-vcf2maf |
None |
| call_sv_by_delly | |||
| merge_with_bcftools |
module-6.cwl#merge_with_bcftools/851f7a68-46c9-4b1d-8c67-ad9140265dd8
(CommandLineTool)
|
||
| portal_format_output |
portal-formatting.cli/1.0.0/format-maf.cwl
(Workflow)
|
format-maf | |
| merge_with_bcftools_unfiltered |
module-6.cwl#merge_with_bcftools_unfiltered/dc030fab-3f79-4eb7-abd2-f5fce7142d8e
(CommandLineTool)
|
Outputs
| ID | Type | Label | Doc |
|---|---|---|---|
| delly_sv | File[] | ||
| maf_file | File | ||
| merged_file | File | ||
| portal_file | File | ||
| delly_filtered_sv | File[] | ||
| merged_file_unfiltered | File |
Permalink:
https://w3id.org/cwl/view/git/4e0f50f76ff0dfc9c5d9b4a92e4f4ba0fdc9f402/setup/cwl/module-6.cwl
