- Selected
- |
- Default Values
- Nested Workflows
- Tools
- Inputs/Outputs
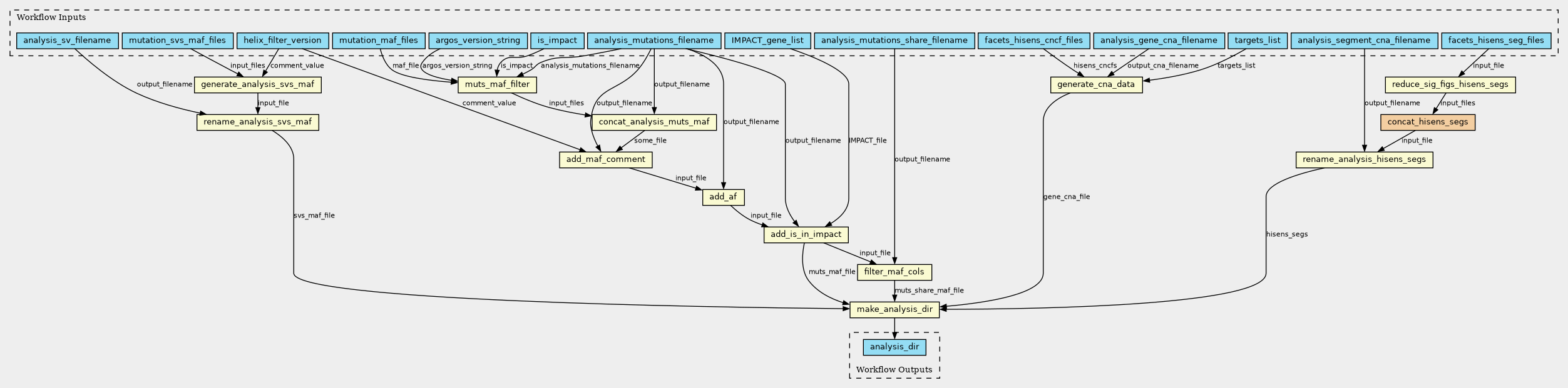
Inputs
| ID | Type | Title | Doc |
|---|---|---|---|
| is_impact | Boolean |
whether or not the project is an IMPACT project; should be the value 'True' if so, otherwise any other value means 'False' (IS_IMPACT) |
|
| targets_list | File | ||
| IMPACT_gene_list | File |
TSV file with gene labels and corresponding impact assays |
|
| mutation_maf_files | File[] |
analysis_mutations_filename (ANALYSIS_MUTATIONS_FILENAME) cbio_mutation_data_filename (CBIO_MUTATION_DATA_FILENAME): (MAF_DIR)/*.muts.maf |
|
| analysis_sv_filename | String |
(ANALYSIS_SV_FILE; <project_id>.svs.maf) |
|
| argos_version_string | String |
the version label of Roslin / Argos used to run the project analysis (ARGOS_VERSION_STRING) |
|
| helix_filter_version | String |
the version label of this helix filter repo (HELIX_FILTER_VERSION; git describe --all --long) |
|
| mutation_svs_maf_files | File[] |
analysis_sv_filename (ANALYSIS_SV_FILE; <project_id>.svs.maf): (MAF_DIR)/*.svs.pass.vep.maf |
|
| facets_hisens_seg_files | File[] |
cbio_segment_data_filename (CBIO_SEGMENT_DATA_FILENAME; <project_id>_data_cna_hg19.seg) analysis_segment_cna_filename (ANALYSIS_SEGMENT_CNA_FILE; <project_id>.seg.cna.txt): (FACETS_DIR)/*_hisens.seg |
|
| facets_hisens_cncf_files | File[] |
cbio_cna_data_filename (CBIO_CNA_DATA_FILENAME; data_CNA.txt) analysis_gene_cna_filename (ANALYSIS_GENE_CNA_FILENAME; <project_id>.gene.cna.txt): (FACETS_DIR)/*_hisens.cncf.txt |
|
| analysis_gene_cna_filename | String |
(ANALYSIS_GENE_CNA_FILENAME; <project_id>.gene.cna.txt) |
|
| analysis_mutations_filename | String |
(ANALYSIS_MUTATIONS_FILENAME; <project_id>.muts.maf) |
|
| analysis_segment_cna_filename | String |
(ANALYSIS_SEGMENT_CNA_FILE; <project_id>.seg.cna.txt) |
|
| analysis_mutations_share_filename | String |
<project_id>.muts.share.maf |
Steps
| ID | Runs | Label | Doc |
|---|---|---|---|
| add_af |
add_af.cwl
(CommandLineTool)
|
||
| add_maf_comment |
concat_with_comments.cwl
(CommandLineTool)
|
||
| filter_maf_cols |
maf_col_filter.cwl
(CommandLineTool)
|
||
| muts_maf_filter |
maf_filter.cwl
(CommandLineTool)
|
||
| add_is_in_impact |
add_is_in_impact.cwl
(CommandLineTool)
|
||
| generate_cna_data |
copy_number.cwl
(CommandLineTool)
|
||
| concat_hisens_segs |
concat.cwl
(Workflow)
|
||
| rename_analysis_svs_maf |
cp.cwl
(CommandLineTool)
|
||
| concat_analysis_muts_maf |
concat-tables.cwl
(CommandLineTool)
|
||
| generate_analysis_svs_maf |
concat_with_comments.cwl
(CommandLineTool)
|
||
| reduce_sig_figs_hisens_segs |
reduce_sig_figs.cwl
(CommandLineTool)
|
||
| rename_analysis_hisens_segs |
cp.cwl
(CommandLineTool)
|
Outputs
| ID | Type | Label | Doc |
|---|---|---|---|
| analysis_dir | Directory |
https://w3id.org/cwl/view/git/2e1a01a788126f2901ffecc92a48fcbcb81776e1/cwl/analysis-workflow.cwl
