- Selected
- |
- Default Values
- Nested Workflows
- Tools
- Inputs/Outputs
Unknown workflow license, check
source repository.
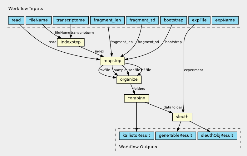
Inputs
| ID | Type | Title | Doc |
|---|---|---|---|
| read | File[] | ||
| expFile | File | ||
| expName | String | ||
| fileName | String | ||
| bootstrap | Integer | ||
| fragment_sd | Integer | ||
| fragment_len | Integer | ||
| transcriptome | File |
Steps
| ID | Runs | Label | Doc |
|---|---|---|---|
| sleuth |
sleuth.cwl
(CommandLineTool)
|
||
| combine |
combine.cwl
(ExpressionTool)
|
||
| mapstep |
kallisto_mapping.cwl
(CommandLineTool)
|
||
| organize |
reorder.cwl
(ExpressionTool)
|
||
| indexstep |
kallisto_index.cwl
(CommandLineTool)
|
Outputs
| ID | Type | Label | Doc |
|---|---|---|---|
| kallistoResult | Directory | ||
| geneTableResult | File | ||
| sleuthObjResult | File |
Permalink:
https://w3id.org/cwl/view/git/4c5f1540109c8596b53e9f460cd5f8e57b65db37/kallisto.cwl
