- Selected
- |
- Default Values
- Nested Workflows
- Tools
- Inputs/Outputs
This workflow is Open Source and may be reused according to the terms of:
MIT License
Note that the tools invoked by the workflow may have separate licenses.
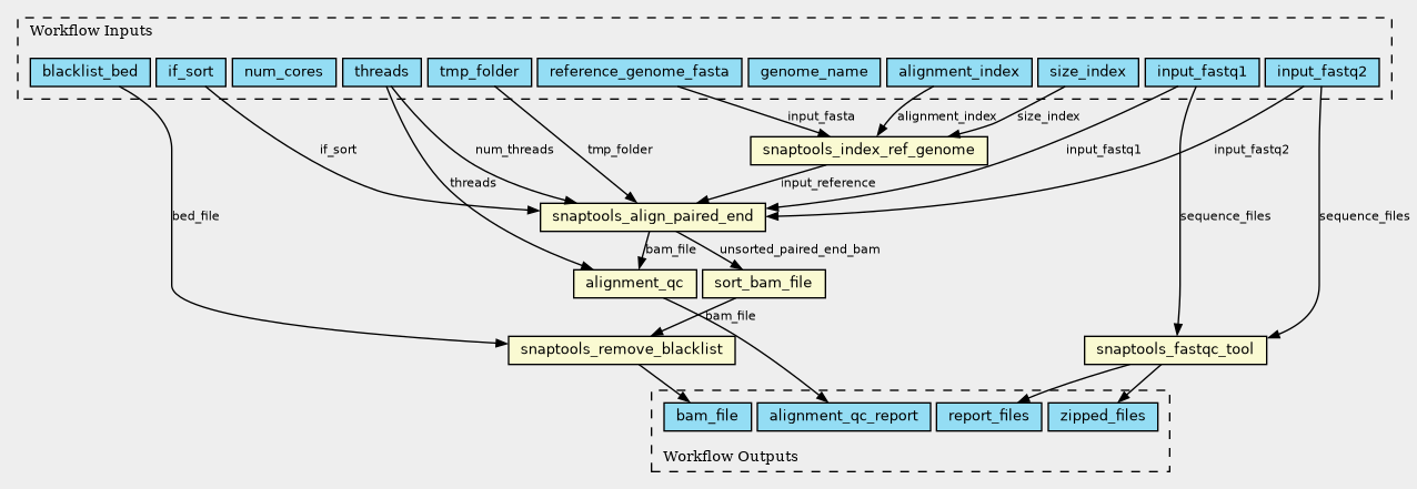
Inputs
| ID | Type | Title | Doc |
|---|---|---|---|
| if_sort | String (Optional) | ||
| threads | Integer (Optional) | ||
| num_cores | Integer (Optional) | ||
| size_index | File (Optional) | ||
| tmp_folder | String (Optional) | ||
| genome_name | String (Optional) | ||
| input_fastq1 | File | ||
| input_fastq2 | File | ||
| blacklist_bed | File (Optional) | ||
| alignment_index | File (Optional) | ||
| reference_genome_fasta | File (Optional) |
Steps
There are no steps in this workflow
Outputs
| ID | Type | Label | Doc |
|---|---|---|---|
| bam_file | File | ||
| report_files | File[] | ||
| zipped_files | File[] | ||
| alignment_qc_report | File |
Permalink:
https://w3id.org/cwl/view/git/bb023f95ca3330128bfef41cc719ffcb2ee6a190/steps/bulk_process.cwl
