- Selected
- |
- Default Values
- Nested Workflows
- Tools
- Inputs/Outputs
This workflow is Open Source and may be reused according to the terms of:
MIT License
Note that the tools invoked by the workflow may have separate licenses.
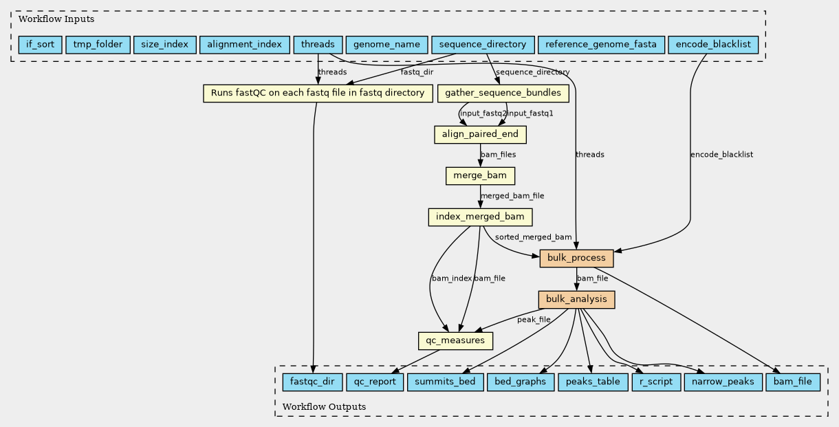
Inputs
| ID | Type | Title | Doc |
|---|---|---|---|
| if_sort | String (Optional) | ||
| threads | Integer (Optional) | ||
| size_index | File (Optional) | ||
| tmp_folder | String (Optional) | ||
| genome_name | String (Optional) | ||
| alignment_index | File (Optional) | ||
| encode_blacklist | File (Optional) | ||
| sequence_directory | Directory[] | ||
| reference_genome_fasta | File (Optional) |
Steps
| ID | Runs | Label | Doc |
|---|---|---|---|
| fastqc |
steps/fastqc.cwl
(CommandLineTool)
|
Runs fastQC on each fastq file in fastq directory | |
| bulk_process |
steps/bulk_process.cwl
(Workflow)
|
||
| bulk_analysis |
steps/bulk_analysis.cwl
(Workflow)
|
Outputs
| ID | Type | Label | Doc |
|---|---|---|---|
| bam_file | File | ||
| r_script | File | ||
| qc_report | File | ||
| bed_graphs | File[] | ||
| fastqc_dir | Directory[] | ||
| peaks_table | File | ||
| summits_bed | File | ||
| narrow_peaks | File |
Permalink:
https://w3id.org/cwl/view/git/3da5dd0c6f974ec62f78d654f0ce7948975e741f/bulk-atac-seq-pipeline.cwl
