- Selected
- |
- Default Values
- Nested Workflows
- Tools
- Inputs/Outputs
This workflow is Open Source and may be reused according to the terms of:
GNU General Public License v3.0 only
Note that the tools invoked by the workflow may have separate licenses.
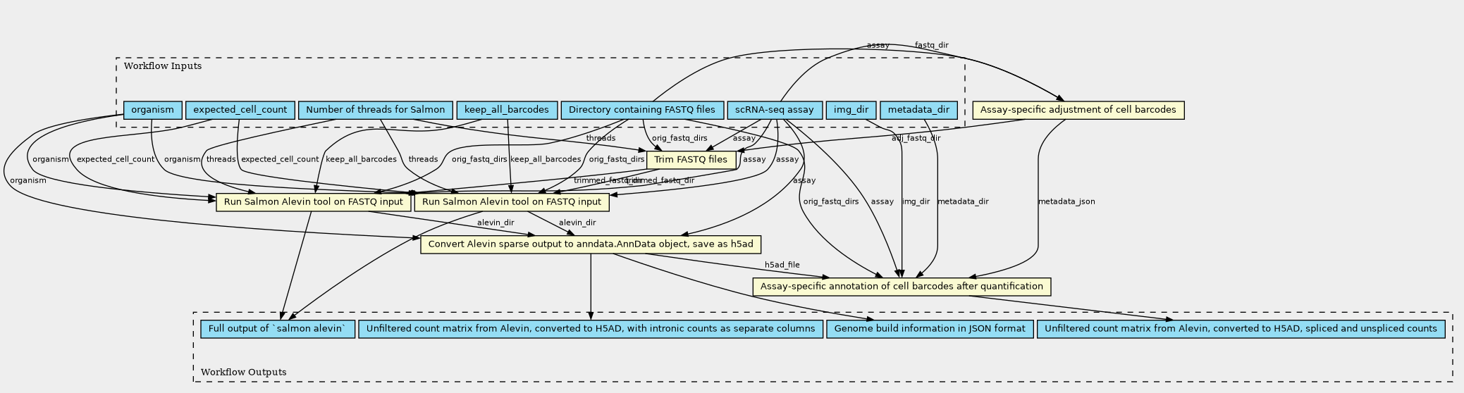
Inputs
| ID | Type | Title | Doc |
|---|---|---|---|
| assay | String | scRNA-seq assay | |
| img_dir | Directory (Optional) | ||
| threads | Integer | Number of threads for Salmon | |
| organism | String (Optional) | ||
| fastq_dir | Directory[] | Directory containing FASTQ files | |
| metadata_dir | Directory (Optional) | ||
| keep_all_barcodes | Boolean (Optional) | ||
| expected_cell_count | Integer (Optional) |
Steps
| ID | Runs | Label | Doc |
|---|---|---|---|
| salmon |
salmon-quantification/salmon.cwl
(CommandLineTool)
|
Run Salmon Alevin tool on FASTQ input | |
| trim_reads |
salmon-quantification/trim-reads.cwl
(CommandLineTool)
|
Trim FASTQ files | |
| salmon-mouse |
salmon-quantification/salmon-mouse.cwl
(CommandLineTool)
|
Run Salmon Alevin tool on FASTQ input | |
| annotate_cells |
salmon-quantification/annotate-cells.cwl
(CommandLineTool)
|
Assay-specific annotation of cell barcodes after quantification | |
| adjust_barcodes |
salmon-quantification/adjust-barcodes.cwl
(CommandLineTool)
|
Assay-specific adjustment of cell barcodes | |
| alevin_to_anndata |
salmon-quantification/alevin-to-anndata.cwl
(CommandLineTool)
|
Convert Alevin sparse output to anndata.AnnData object, save as h5ad |
Outputs
| ID | Type | Label | Doc |
|---|---|---|---|
| salmon_output | Directory | Full output of `salmon alevin` | |
| raw_count_matrix | File (Optional) | Unfiltered count matrix from Alevin, converted to H5AD, with intronic counts as separate columns | |
| count_matrix_h5ad | File | Unfiltered count matrix from Alevin, converted to H5AD, spliced and unspliced counts | |
| genome_build_json | File | Genome build information in JSON format |
Permalink:
https://w3id.org/cwl/view/git/ec8a7e87c40f0c98cb649d4ffa1fc52e44fffb27/salmon-rnaseq/steps/salmon-quantification.cwl
