- Selected
- |
- Default Values
- Nested Workflows
- Tools
- Inputs/Outputs
This workflow is Open Source and may be reused according to the terms of:
MIT License
Note that the tools invoked by the workflow may have separate licenses.
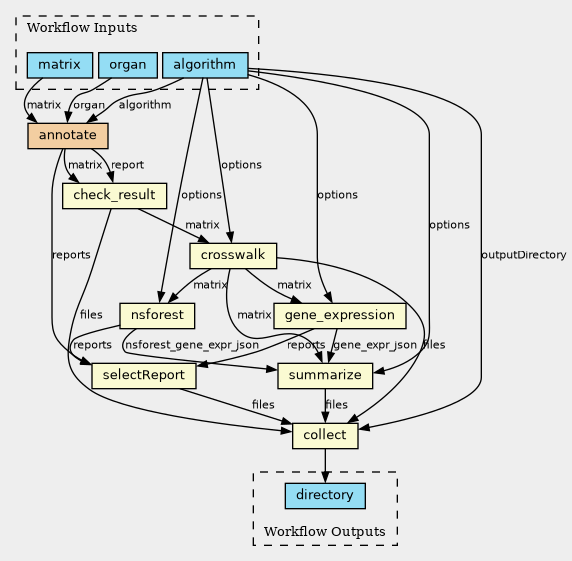
Inputs
| ID | Type | Title | Doc |
|---|---|---|---|
| organ | String | ||
| matrix | File | ||
| algorithm |
Steps
| ID | Runs | Label | Doc |
|---|---|---|---|
| collect |
collect-files.cwl
(ExpressionTool)
|
||
| annotate |
annotate.cwl
(Workflow)
|
||
| nsforest |
../containers/nsforest/pipeline.cwl
(CommandLineTool)
|
||
| crosswalk |
../containers/crosswalking/pipeline.cwl
(CommandLineTool)
|
||
| summarize |
../containers/extract-summary/pipeline.cwl
(CommandLineTool)
|
||
| check_result |
check_annotation_report.cwl
(ExpressionTool)
|
||
| selectReport |
33c0cb85f73f71a9488b137c0d98e13d
(ExpressionTool)
|
||
| gene_expression |
../containers/gene-expression/pipeline.cwl
(CommandLineTool)
|
Outputs
| ID | Type | Label | Doc |
|---|---|---|---|
| directory | Directory |
Permalink:
https://w3id.org/cwl/view/git/580e83c0d1ff3b5040c25d010e1b80bceefce17f/steps/run-one.cwl
