- Selected
- |
- Default Values
- Nested Workflows
- Tools
- Inputs/Outputs
This workflow is Open Source and may be reused according to the terms of:
MIT License
Note that the tools invoked by the workflow may have separate licenses.
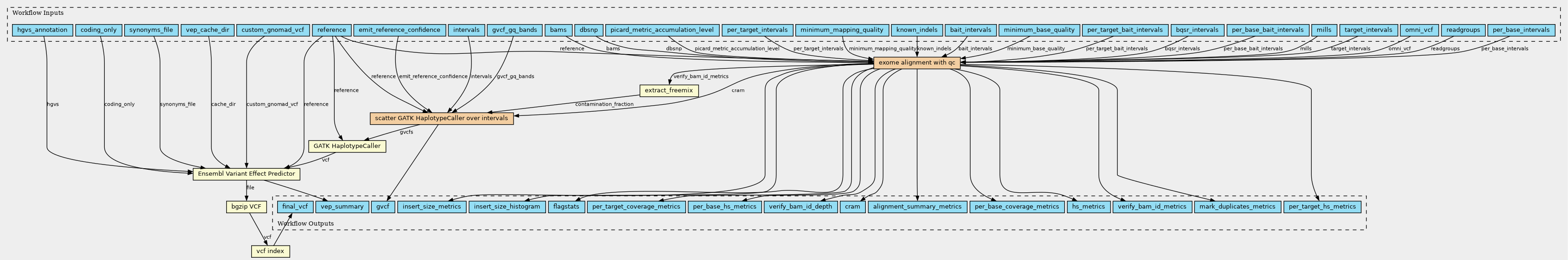
Inputs
| ID | Type | Title | Doc |
|---|---|---|---|
| bams | File[] | ||
| dbsnp | File | ||
| mills | File | ||
| omni_vcf | File | ||
| intervals | 03b6944abbd97ec0809d6f48f1d22f7b[] | ||
| reference | String | ||
| readgroups | String[] | ||
| coding_only | Boolean (Optional) | ||
| known_indels | File | ||
| gvcf_gq_bands | String[] | ||
| synonyms_file | File (Optional) | ||
| vep_cache_dir | String (Optional) | ||
| bait_intervals | File | ||
| bqsr_intervals | String[] (Optional) | ||
| hgvs_annotation | Boolean (Optional) | ||
| target_intervals | File | ||
| custom_gnomad_vcf | File (Optional) | ||
| per_base_intervals | File | ||
| minimum_base_quality | Integer (Optional) | ||
| per_target_intervals | File | ||
| minimum_mapping_quality | Integer (Optional) | ||
| per_base_bait_intervals | File | ||
| emit_reference_confidence | String | ||
| per_target_bait_intervals | File | ||
| picard_metric_accumulation_level | String |
Steps
| ID | Runs | Label | Doc |
|---|---|---|---|
| genotype_gvcfs |
detect_variants/gatk_genotypegvcfs.cwl
(CommandLineTool)
|
GATK HaplotypeCaller | |
| extract_freemix |
germline_exome_workflow.cwl#extract_freemix/da4a969b-d0fb-432a-8073-9a395fde9e2e
(ExpressionTool)
|
||
| alignment_and_qc |
exome_alignment.cwl
(Workflow)
|
exome alignment with qc | |
| haplotype_caller | scatter GATK HaplotypeCaller over intervals | ||
| annotate_variants |
detect_variants/vep.cwl
(CommandLineTool)
|
Ensembl Variant Effect Predictor | |
| bgzip_annotated_vcf |
detect_variants/bgzip.cwl
(CommandLineTool)
|
bgzip VCF | |
| index_annotated_vcf |
detect_variants/index.cwl
(CommandLineTool)
|
vcf index |
Outputs
| ID | Type | Label | Doc |
|---|---|---|---|
| cram | File | ||
| gvcf | File[] | ||
| final_vcf | File | ||
| flagstats | File | ||
| hs_metrics | File | ||
| vep_summary | File | ||
| insert_size_metrics | File | ||
| per_base_hs_metrics | File (Optional) | ||
| verify_bam_id_depth | File | ||
| insert_size_histogram | File | ||
| per_target_hs_metrics | File (Optional) | ||
| verify_bam_id_metrics | File | ||
| mark_duplicates_metrics | File | ||
| alignment_summary_metrics | File | ||
| per_base_coverage_metrics | File (Optional) | ||
| per_target_coverage_metrics | File (Optional) |
Permalink:
https://w3id.org/cwl/view/git/e497d1553498eb1c6daecf242ed4fa1375a892fd/germline_exome_workflow.cwl
