- Selected
- |
- Default Values
- Nested Workflows
- Tools
- Inputs/Outputs
This workflow is Open Source and may be reused according to the terms of:
MIT License
Note that the tools invoked by the workflow may have separate licenses.
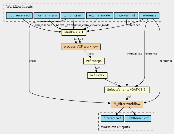
Inputs
| ID | Type | Title | Doc |
|---|---|---|---|
| reference | String | ||
| exome_mode | Boolean | ||
| tumor_cram | File | ||
| normal_cram | File | ||
| cpu_reserved | Integer (Optional) | ||
| interval_list | File |
Steps
| ID | Runs | Label | Doc |
|---|---|---|---|
| merge |
../detect_variants/merge.cwl
(CommandLineTool)
|
vcf merge | |
| filter |
../fp_filter/workflow.cwl
(Workflow)
|
fp_filter workflow | |
| process |
process_vcf.cwl
(Workflow)
|
process VCF workflow | |
| strelka |
strelka.cwl
(CommandLineTool)
|
strelka 2.7.1 | |
| index_full |
../detect_variants/index.cwl
(CommandLineTool)
|
vcf index | |
| region_filter |
../detect_variants/select_variants.cwl
(CommandLineTool)
|
SelectVariants (GATK 3.6) |
Outputs
| ID | Type | Label | Doc |
|---|---|---|---|
| filtered_vcf | File | ||
| unfiltered_vcf | File |
Permalink:
https://w3id.org/cwl/view/git/6eb7d35ad46207f4ff49e84106b717e17331eb4b/strelka/workflow.cwl
