- Selected
- |
- Default Values
- Nested Workflows
- Tools
- Inputs/Outputs
This workflow is Open Source and may be reused according to the terms of:
MIT License
Note that the tools invoked by the workflow may have separate licenses.
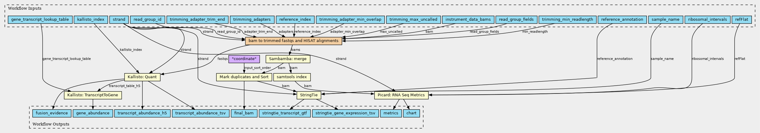
Inputs
| ID | Type | Title | Doc |
|---|---|---|---|
| strand | |||
| refFlat | File | ||
| sample_name | String | ||
| read_group_id | String[] | ||
| kallisto_index | File | ||
| reference_index | File | ||
| read_group_fields | 421ab657477dabe9f766419d910f9c54[] | ||
| trimming_adapters | File | ||
| ribosomal_intervals | File | ||
| instrument_data_bams | File[] | ||
| reference_annotation | File | ||
| trimming_max_uncalled | Integer | ||
| trimming_min_readlength | Integer | ||
| trimming_adapter_trim_end | String | ||
| gene_transcript_lookup_table | File | ||
| trimming_adapter_min_overlap | Integer |
Steps
| ID | Runs | Label | Doc |
|---|---|---|---|
| merge |
../tools/merge_bams.cwl
(CommandLineTool)
|
Sambamba: merge | |
| kallisto |
../tools/kallisto.cwl
(CommandLineTool)
|
Kallisto: Quant | |
| mark_dup |
../tools/mark_duplicates_and_sort.cwl
(CommandLineTool)
|
Mark duplicates and Sort | |
| index_bam |
../tools/index_bam.cwl
(CommandLineTool)
|
samtools index | |
| stringtie |
../tools/stringtie.cwl
(CommandLineTool)
|
StringTie | |
| transcript_to_gene |
../tools/transcript_to_gene.cwl
(CommandLineTool)
|
Kallisto: TranscriptToGene | |
| generate_qc_metrics |
../tools/generate_qc_metrics.cwl
(CommandLineTool)
|
Picard: RNA Seq Metrics | |
| bam_to_trimmed_fastq_and_hisat_alignments | bam to trimmed fastqs and HISAT alignments |
Outputs
| ID | Type | Label | Doc |
|---|---|---|---|
| chart | File | ||
| metrics | File | ||
| final_bam | File | ||
| gene_abundance | File | ||
| fusion_evidence | File | ||
| transcript_abundance_h5 | File | ||
| stringtie_transcript_gtf | File | ||
| transcript_abundance_tsv | File | ||
| stringtie_gene_expression_tsv | File |
Permalink:
https://w3id.org/cwl/view/git/ae57b60e9b01e3f0f02f4e828042748409dff5a3/definitions/pipelines/rnaseq.cwl
