- Selected
- |
- Default Values
- Nested Workflows
- Tools
- Inputs/Outputs
This workflow is Open Source and may be reused according to the terms of:
MIT License
Note that the tools invoked by the workflow may have separate licenses.
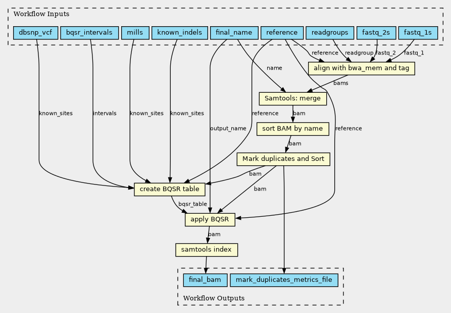
Inputs
| ID | Type | Title | Doc |
|---|---|---|---|
| mills | File | ||
| fastq_1s | File[] | ||
| fastq_2s | File[] | ||
| dbsnp_vcf | File | ||
| reference | String | ||
| final_name | String (Optional) | ||
| readgroups | String[] | ||
| known_indels | File | ||
| bqsr_intervals | String[] (Optional) |
Steps
| ID | Runs | Label | Doc |
|---|---|---|---|
| bqsr |
../tools/bqsr.cwl
(CommandLineTool)
|
create BQSR table | |
| align |
../tools/fastq_align_and_tag.cwl
(CommandLineTool)
|
align with bwa_mem and tag | |
| merge |
../tools/merge_bams_samtools.cwl
(CommandLineTool)
|
Samtools: merge | |
| index_bam |
../tools/index_bam.cwl
(CommandLineTool)
|
samtools index | |
| name_sort |
../tools/name_sort.cwl
(CommandLineTool)
|
sort BAM by name | |
| apply_bqsr |
../tools/apply_bqsr.cwl
(CommandLineTool)
|
apply BQSR | |
| mark_duplicates_and_sort |
../tools/mark_duplicates_and_sort.cwl
(CommandLineTool)
|
Mark duplicates and Sort |
Outputs
| ID | Type | Label | Doc |
|---|---|---|---|
| final_bam | File | ||
| mark_duplicates_metrics_file | File |
Permalink:
https://w3id.org/cwl/view/git/a23f42ef49c10a588fd35a3afaad5de03e253533/definitions/subworkflows/fastq_to_bqsr.cwl
