- Selected
- |
- Default Values
- Nested Workflows
- Tools
- Inputs/Outputs
This workflow is Open Source and may be reused according to the terms of:
MIT License
Note that the tools invoked by the workflow may have separate licenses.
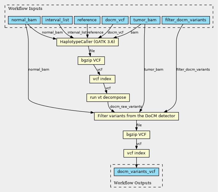
Inputs
| ID | Type | Title | Doc |
|---|---|---|---|
| docm_vcf | File | ||
| reference | String | ||
| tumor_bam | File | ||
| normal_bam | File | ||
| interval_list | File | ||
| filter_docm_variants | Boolean |
Steps
| ID | Runs | Label | Doc |
|---|---|---|---|
| bgzip |
../tools/bgzip.cwl
(CommandLineTool)
|
bgzip VCF | |
| index |
../tools/index_vcf.cwl
(CommandLineTool)
|
vcf index | |
| bgzip2 |
../tools/bgzip.cwl
(CommandLineTool)
|
bgzip VCF | |
| index2 |
../tools/index_vcf.cwl
(CommandLineTool)
|
vcf index | |
| decompose |
../tools/vt_decompose.cwl
(CommandLineTool)
|
run vt decompose | |
| docm_filter |
../tools/filter_vcf_docm.cwl
(CommandLineTool)
|
Filter variants from the DoCM detector | |
| GATK_haplotype_caller |
../tools/docm_gatk_haplotype_caller.cwl
(CommandLineTool)
|
HaplotypeCaller (GATK 3.6) |
Outputs
| ID | Type | Label | Doc |
|---|---|---|---|
| docm_variants_vcf | File |
Permalink:
https://w3id.org/cwl/view/git/8dc462a7d9ba1479f764682af99c69d8574cb3dc/definitions/subworkflows/docm_cle.cwl
