- Selected
- |
- Default Values
- Nested Workflows
- Tools
- Inputs/Outputs
This workflow is Open Source and may be reused according to the terms of:
MIT License
Note that the tools invoked by the workflow may have separate licenses.
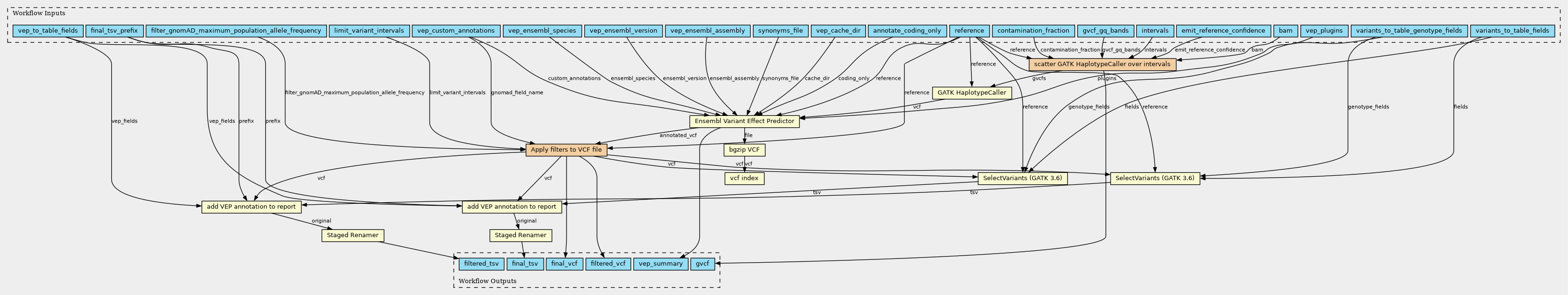
Inputs
| ID | Type | Title | Doc |
|---|---|---|---|
| bam | File | ||
| intervals | 60afd7a1f5b4facc4c1f3c2be6d3607e[] | ||
| reference | File | ||
| vep_plugins | String[] | ||
| gvcf_gq_bands | String[] | ||
| synonyms_file | File (Optional) | ||
| vep_cache_dir | Directory | ||
| final_tsv_prefix | String (Optional) | ||
| vep_ensembl_species | String |
ensembl species - Must be present in the cache directory. Examples: homo_sapiens or mus_musculus |
|
| vep_ensembl_version | String |
ensembl version - Must be present in the cache directory. Example: 95 |
|
| vep_to_table_fields | String[] (Optional) | ||
| annotate_coding_only | Boolean (Optional) | ||
| vep_ensembl_assembly | String |
genome assembly to use in vep. Examples: GRCh38 or GRCm38 |
|
| contamination_fraction | String (Optional) | ||
| vep_custom_annotations | https://w3id.org/cwl/view/git/7b4b489474473c3d2d992a838b89632c2b97dc2c/definitions/types/vep_custom_annotation.yml#vep_custom_annotation[] |
custom type, check types directory for input format |
|
| limit_variant_intervals | File | ||
| variants_to_table_fields | String[] (Optional) | ||
| emit_reference_confidence | |||
| variants_to_table_genotype_fields | String[] (Optional) | ||
| filter_gnomAD_maximum_population_allele_frequency | Float |
Steps
| ID | Runs | Label | Doc |
|---|---|---|---|
| filter_vcf |
germline_filter_vcf.cwl
(Workflow)
|
Apply filters to VCF file | |
| genotype_gvcfs |
../tools/gatk_genotypegvcfs.cwl
(CommandLineTool)
|
GATK HaplotypeCaller | |
| haplotype_caller |
gatk_haplotypecaller_iterator.cwl
(Workflow)
|
scatter GATK HaplotypeCaller over intervals | |
| annotate_variants |
../tools/vep.cwl
(CommandLineTool)
|
Ensembl Variant Effect Predictor | |
| set_final_tsv_name |
../tools/staged_rename.cwl
(CommandLineTool)
|
Staged Renamer |
Renames a file by staging and then `mv`ing it. A workaround for workflow engines that don't support rename.cwl. If running in cwltool, use the other one instead. |
| bgzip_annotated_vcf |
../tools/bgzip.cwl
(CommandLineTool)
|
bgzip VCF | |
| index_annotated_vcf |
../tools/index_vcf.cwl
(CommandLineTool)
|
vcf index | |
| set_filtered_tsv_name |
../tools/staged_rename.cwl
(CommandLineTool)
|
Staged Renamer |
Renames a file by staging and then `mv`ing it. A workaround for workflow engines that don't support rename.cwl. If running in cwltool, use the other one instead. |
| final_variants_to_table |
../tools/variants_to_table.cwl
(CommandLineTool)
|
SelectVariants (GATK 3.6) | |
| filtered_variants_to_table |
../tools/variants_to_table.cwl
(CommandLineTool)
|
SelectVariants (GATK 3.6) | |
| final_add_vep_fields_to_table |
../tools/add_vep_fields_to_table.cwl
(CommandLineTool)
|
add VEP annotation to report | |
| filtered_add_vep_fields_to_table |
../tools/add_vep_fields_to_table.cwl
(CommandLineTool)
|
add VEP annotation to report |
Outputs
| ID | Type | Label | Doc |
|---|---|---|---|
| gvcf | File[] | ||
| final_tsv | File | ||
| final_vcf | File | ||
| vep_summary | File | ||
| filtered_tsv | File | ||
| filtered_vcf | File |
Permalink:
https://w3id.org/cwl/view/git/7b4b489474473c3d2d992a838b89632c2b97dc2c/definitions/subworkflows/germline_detect_variants.cwl
