- Selected
- |
- Default Values
- Nested Workflows
- Tools
- Inputs/Outputs
This workflow is Open Source and may be reused according to the terms of:
MIT License
Note that the tools invoked by the workflow may have separate licenses.
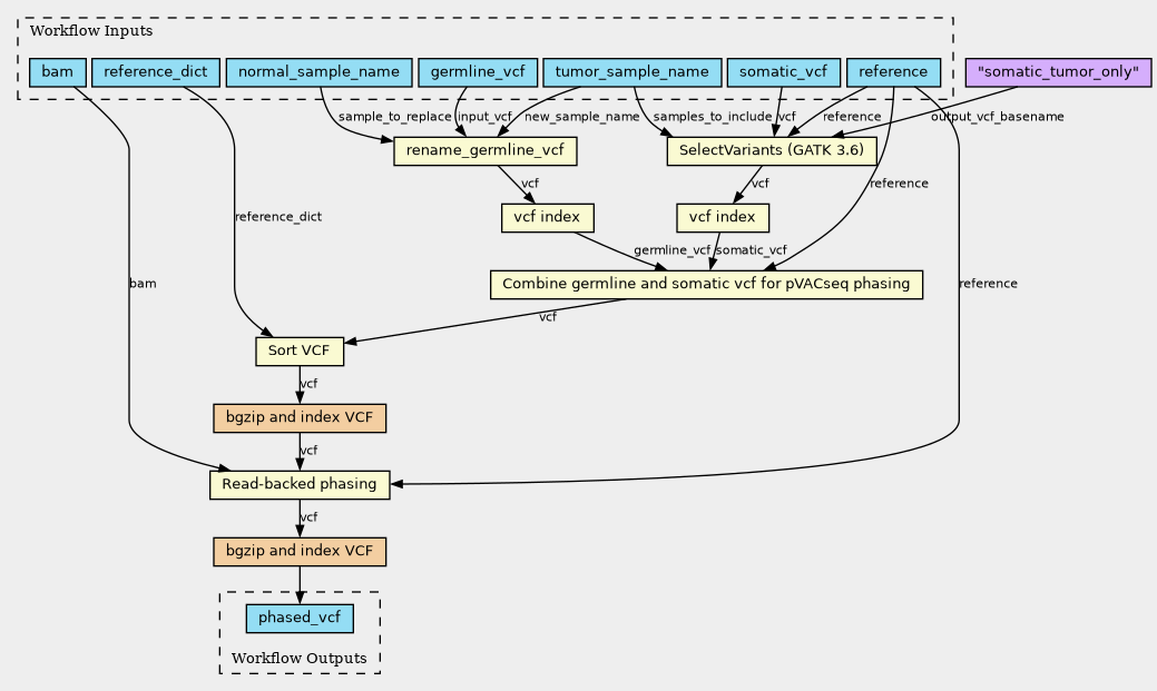
Inputs
| ID | Type | Title | Doc |
|---|---|---|---|
| bam | File | ||
| reference | String | ||
| somatic_vcf | File | ||
| germline_vcf | File | ||
| reference_dict | File | ||
| tumor_sample_name | String | ||
| normal_sample_name | String |
Steps
| ID | Runs | Label | Doc |
|---|---|---|---|
| sort |
../tools/sort_vcf.cwl
(CommandLineTool)
|
Sort VCF | |
| phase_vcf |
../tools/read_backed_phasing.cwl
(CommandLineTool)
|
Read-backed phasing | |
| bgzip_and_index |
bgzip_and_index.cwl
(Workflow)
|
bgzip and index VCF | |
| combine_variants |
../tools/pvacseq_combine_variants.cwl
(CommandLineTool)
|
Combine germline and somatic vcf for pVACseq phasing | |
| rename_germline_vcf |
../tools/replace_vcf_sample_name.cwl
(CommandLineTool)
|
||
| index_filtered_somatic |
../tools/index_vcf.cwl
(CommandLineTool)
|
vcf index | |
| index_renamed_germline |
../tools/index_vcf.cwl
(CommandLineTool)
|
vcf index | |
| bgzip_and_index_phased_vcf |
bgzip_and_index.cwl
(Workflow)
|
bgzip and index VCF | |
| select_somatic_tumor_sample |
../tools/select_variants.cwl
(CommandLineTool)
|
SelectVariants (GATK 3.6) |
Outputs
| ID | Type | Label | Doc |
|---|---|---|---|
| phased_vcf | File |
Permalink:
https://w3id.org/cwl/view/git/735be84cdea041fcc8bd8cbe5728b29ca3586a21/definitions/subworkflows/phase_vcf.cwl
