- Selected
- |
- Default Values
- Nested Workflows
- Tools
- Inputs/Outputs
This workflow is Open Source and may be reused according to the terms of:
MIT License
Note that the tools invoked by the workflow may have separate licenses.
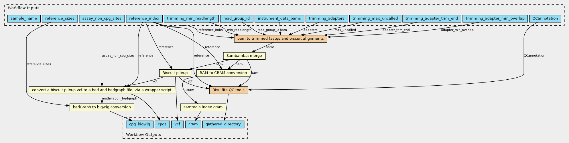
Inputs
| ID | Type | Title | Doc |
|---|---|---|---|
| sample_name | String | ||
| QCannotation | File | ||
| read_group_id | String[] | ||
| reference_index | String | ||
| reference_sizes | File | ||
| trimming_adapters | File | ||
| assay_non_cpg_sites |
Variable to determine if user wants to obtain obtain bed/bigwig files for non-CpG cytosines. Value - true or false |
||
| instrument_data_bams | File[] | ||
| trimming_max_uncalled | Integer | ||
| trimming_min_readlength | Integer | ||
| trimming_adapter_trim_end | String | ||
| trimming_adapter_min_overlap | Integer |
Steps
| ID | Runs | Label | Doc |
|---|---|---|---|
| merge |
../tools/merge_bams.cwl
(CommandLineTool)
|
Sambamba: merge | |
| pileup |
../tools/biscuit_pileup.cwl
(CommandLineTool)
|
Biscuit pileup | |
| vcf2bed |
../tools/bisulfite_vcf2bed.cwl
(CommandLineTool)
|
convert a biscuit pileup vcf to a bed and bedgraph file, via a wrapper script | |
| index_cram |
../tools/index_cram.cwl
(CommandLineTool)
|
samtools index cram | |
| bam_to_cram |
../tools/bam_to_cram.cwl
(CommandLineTool)
|
BAM to CRAM conversion | |
| bisulfite_qc |
../subworkflows/bisulfite_qc.cwl
(Workflow)
|
Bisulfite QC tools | |
| bedgraph_to_bigwig |
../tools/bedgraph_to_bigwig.cwl
(CommandLineTool)
|
bedGraph to bigwig conversion | |
| bam_to_trimmed_fastq_and_biscuit_alignments | bam to trimmed fastqs and biscuit alignments |
Outputs
| ID | Type | Label | Doc |
|---|---|---|---|
| vcf | File | ||
| cpgs | File[] | ||
| cram | File | ||
| cpg_bigwig | File[] | ||
| gathered_directory | Directory |
Permalink:
https://w3id.org/cwl/view/git/3f3b186da9bf82a5e2ae74ba27aef35a46174ebe/definitions/pipelines/bisulfite.cwl
