- Selected
- |
- Default Values
- Nested Workflows
- Tools
- Inputs/Outputs
This workflow is Open Source and may be reused according to the terms of:
MIT License
Note that the tools invoked by the workflow may have separate licenses.
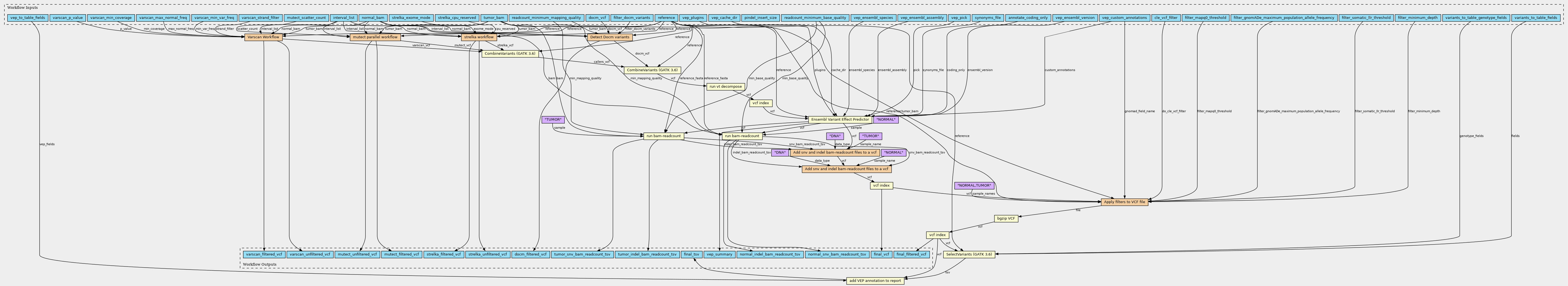
Inputs
| ID | Type | Title | Doc |
|---|---|---|---|
| docm_vcf | File | ||
| vep_pick | |||
| reference | String | ||
| tumor_bam | File | ||
| normal_bam | File | ||
| vep_plugins | String[] (Optional) | ||
| interval_list | File | ||
| synonyms_file | File (Optional) | ||
| vep_cache_dir | String | ||
| cle_vcf_filter | Boolean (Optional) | ||
| varscan_p_value | Float (Optional) | ||
| pindel_insert_size | Integer | ||
| strelka_exome_mode | Boolean | ||
| vep_ensembl_species | String |
ensembl species - Must be present in the cache directory. Examples: homo_sapiens or mus_musculus |
|
| vep_ensembl_version | String |
ensembl version - Must be present in the cache directory. Example: 95 |
|
| vep_to_table_fields | String[] (Optional) | ||
| annotate_coding_only | Boolean (Optional) | ||
| filter_docm_variants | Boolean (Optional) | ||
| filter_minimum_depth | Integer (Optional) | ||
| mutect_scatter_count | Integer (Optional) | ||
| strelka_cpu_reserved | Integer (Optional) | ||
| varscan_min_coverage | Integer (Optional) | ||
| varscan_min_var_freq | Float (Optional) | ||
| vep_ensembl_assembly | String |
genome assembly to use in vep. Examples: GRCh38 or GRCm38 |
|
| varscan_strand_filter | Integer (Optional) | ||
| filter_mapq0_threshold | Float (Optional) | ||
| vep_custom_annotations | https://w3id.org/cwl/view/git/3a822294da63b4e19446a285e2fef075e23cf3d0/definitions/types/vep_custom_annotation.yml#vep_custom_annotation[] |
custom type, check types directory for input format |
|
| varscan_max_normal_freq | Float (Optional) | ||
| variants_to_table_fields | String[] (Optional) | ||
| filter_somatic_llr_threshold | Float (Optional) | ||
| readcount_minimum_base_quality | Integer (Optional) | ||
| readcount_minimum_mapping_quality | Integer (Optional) | ||
| variants_to_table_genotype_fields | String[] (Optional) | ||
| filter_gnomADe_maximum_population_allele_frequency | Float (Optional) |
Steps
| ID | Runs | Label | Doc |
|---|---|---|---|
| docm |
../subworkflows/docm_cle.cwl
(Workflow)
|
Detect Docm variants | |
| index |
../tools/index_vcf.cwl
(CommandLineTool)
|
vcf index | |
| mutect |
../subworkflows/mutect.cwl
(Workflow)
|
mutect parallel workflow | |
| combine |
../tools/combine_variants_wgs.cwl
(CommandLineTool)
|
CombineVariants (GATK 3.6) | |
| strelka | strelka workflow | ||
| varscan | Varscan Workflow | ||
| decompose |
../tools/vt_decompose.cwl
(CommandLineTool)
|
run vt decompose | |
| filter_vcf |
../subworkflows/filter_vcf.cwl
(Workflow)
|
Apply filters to VCF file | |
| decompose_index |
../tools/index_vcf.cwl
(CommandLineTool)
|
vcf index | |
| add_docm_variants |
../tools/docm_add_variants.cwl
(CommandLineTool)
|
CombineVariants (GATK 3.6) | |
| annotate_variants |
../tools/vep.cwl
(CommandLineTool)
|
Ensembl Variant Effect Predictor | |
| variants_to_table |
../tools/variants_to_table.cwl
(CommandLineTool)
|
SelectVariants (GATK 3.6) | |
| tumor_bam_readcount |
../tools/bam_readcount.cwl
(CommandLineTool)
|
run bam-readcount | |
| normal_bam_readcount |
../tools/bam_readcount.cwl
(CommandLineTool)
|
run bam-readcount | |
| annotated_filter_bgzip |
../tools/bgzip.cwl
(CommandLineTool)
|
bgzip VCF | |
| annotated_filter_index |
../tools/index_vcf.cwl
(CommandLineTool)
|
vcf index | |
| add_vep_fields_to_table |
../tools/add_vep_fields_to_table.cwl
(CommandLineTool)
|
add VEP annotation to report | |
| add_tumor_bam_readcount_to_vcf |
../subworkflows/vcf_readcount_annotator.cwl
(Workflow)
|
Add snv and indel bam-readcount files to a vcf | |
| add_normal_bam_readcount_to_vcf |
../subworkflows/vcf_readcount_annotator.cwl
(Workflow)
|
Add snv and indel bam-readcount files to a vcf |
Outputs
| ID | Type | Label | Doc |
|---|---|---|---|
| final_tsv | File | ||
| final_vcf | File | ||
| vep_summary | File | ||
| docm_filtered_vcf | File | ||
| final_filtered_vcf | File | ||
| mutect_filtered_vcf | File | ||
| strelka_filtered_vcf | File | ||
| varscan_filtered_vcf | File | ||
| mutect_unfiltered_vcf | File | ||
| strelka_unfiltered_vcf | File | ||
| varscan_unfiltered_vcf | File | ||
| tumor_snv_bam_readcount_tsv | File | ||
| normal_snv_bam_readcount_tsv | File | ||
| tumor_indel_bam_readcount_tsv | File | ||
| normal_indel_bam_readcount_tsv | File |
Permalink:
https://w3id.org/cwl/view/git/3a822294da63b4e19446a285e2fef075e23cf3d0/definitions/pipelines/detect_variants_wgs.cwl
