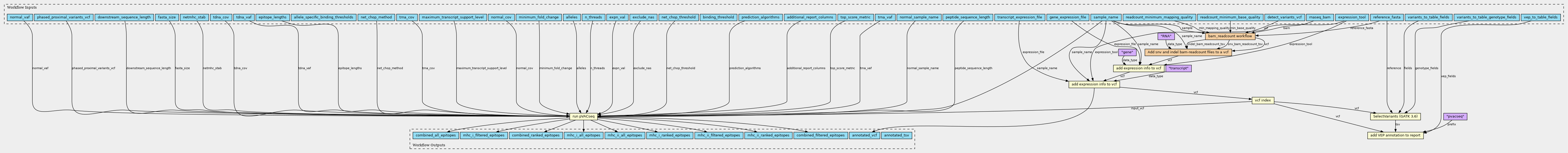
Workflow: Workflow to run pVACseq from detect_variants and rnaseq pipeline outputs
- Selected
- |
- Default Values
- Nested Workflows
- Tools
- Inputs/Outputs
This workflow is Open Source and may be reused according to the terms of:
MIT License
Note that the tools invoked by the workflow may have separate licenses.
Inputs
| ID | Type | Title | Doc |
|---|---|---|---|
| alleles | String[] | ||
| expn_val | Float (Optional) | ||
| tdna_cov | Integer (Optional) | ||
| tdna_vaf | Float (Optional) | ||
| trna_cov | Integer (Optional) | ||
| trna_vaf | Float (Optional) | ||
| n_threads | Integer (Optional) | ||
| fasta_size | Integer (Optional) | ||
| normal_cov | Integer (Optional) | ||
| normal_vaf | Float (Optional) | ||
| rnaseq_bam | File | ||
| exclude_nas | Boolean (Optional) | ||
| netmhc_stab | Boolean (Optional) | ||
| sample_name | String (Optional) | ||
| epitope_lengths | Integer[] (Optional) | ||
| expression_tool | String (Optional) | ||
| net_chop_method | |||
| reference_fasta | File | ||
| top_score_metric | |||
| binding_threshold | Integer (Optional) | ||
| net_chop_threshold | Float (Optional) | ||
| normal_sample_name | String (Optional) | ||
| detect_variants_vcf | File | ||
| minimum_fold_change | Float (Optional) | ||
| vep_to_table_fields | String[] (Optional) | ||
| gene_expression_file | File | ||
| prediction_algorithms | String[] | ||
| peptide_sequence_length | Integer (Optional) | ||
| variants_to_table_fields | String[] (Optional) | ||
| additional_report_columns | |||
| downstream_sequence_length | String (Optional) | ||
| transcript_expression_file | File | ||
| phased_proximal_variants_vcf | File (Optional) | ||
| readcount_minimum_base_quality | Integer (Optional) | ||
| maximum_transcript_support_level | |||
| readcount_minimum_mapping_quality | Integer (Optional) | ||
| variants_to_table_genotype_fields | String[] (Optional) | ||
| allele_specific_binding_thresholds | Boolean (Optional) |
Steps
| ID | Runs | Label | Doc |
|---|---|---|---|
| index |
../tools/index_vcf.cwl
(CommandLineTool)
|
vcf index | |
| pvacseq |
../tools/pvacseq.cwl
(CommandLineTool)
|
run pVACseq | |
| variants_to_table |
../tools/variants_to_table.cwl
(CommandLineTool)
|
SelectVariants (GATK 3.6) | |
| add_vep_fields_to_table |
../tools/add_vep_fields_to_table.cwl
(CommandLineTool)
|
add VEP annotation to report | |
| tumor_rna_bam_readcount |
bam_readcount.cwl
(Workflow)
|
bam_readcount workflow | |
| add_gene_expression_data_to_vcf |
../tools/vcf_expression_annotator.cwl
(CommandLineTool)
|
add expression info to vcf | |
| add_tumor_rna_bam_readcount_to_vcf |
vcf_readcount_annotator.cwl
(Workflow)
|
Add snv and indel bam-readcount files to a vcf | |
| add_transcript_expression_data_to_vcf |
../tools/vcf_expression_annotator.cwl
(CommandLineTool)
|
add expression info to vcf |
Outputs
| ID | Type | Label | Doc |
|---|---|---|---|
| annotated_tsv | File | ||
| annotated_vcf | File | ||
| mhc_i_all_epitopes | File (Optional) | ||
| mhc_ii_all_epitopes | File (Optional) | ||
| combined_all_epitopes | File (Optional) | ||
| mhc_i_ranked_epitopes | File (Optional) | ||
| mhc_ii_ranked_epitopes | File (Optional) | ||
| mhc_i_filtered_epitopes | File (Optional) | ||
| combined_ranked_epitopes | File (Optional) | ||
| mhc_ii_filtered_epitopes | File (Optional) | ||
| combined_filtered_epitopes | File (Optional) |
Permalink:
https://w3id.org/cwl/view/git/258bd4353ad1ca7790b3ae626bf42ab8194e7561/definitions/subworkflows/pvacseq.cwl
