- Selected
- |
- Default Values
- Nested Workflows
- Tools
- Inputs/Outputs
This workflow is Open Source and may be reused according to the terms of:
MIT License
Note that the tools invoked by the workflow may have separate licenses.
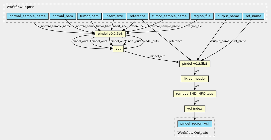
Inputs
| ID | Type | Title | Doc |
|---|---|---|---|
| ref_name | String (Optional) | ||
| reference | String | ||
| tumor_bam | File | ||
| normal_bam | File | ||
| insert_size | Integer | ||
| output_name | String (Optional) | ||
| region_file | File | ||
| tumor_sample_name | String | ||
| normal_sample_name | String |
Steps
| ID | Runs | Label | Doc |
|---|---|---|---|
| cat |
../tools/cat_out.cwl
(CommandLineTool)
|
||
| index |
../tools/index_vcf.cwl
(CommandLineTool)
|
vcf index | |
| pindel2vcf |
../tools/pindel2vcf.cwl
(CommandLineTool)
|
pindel v0.2.5b8 | |
| pindel_region |
../tools/pindel.cwl
(CommandLineTool)
|
pindel v0.2.5b8 | |
| fix_vcf_header |
../tools/fix_vcf_header.cwl
(CommandLineTool)
|
fix vcf header | |
| remove_end_tags |
../tools/remove_end_tags.cwl
(CommandLineTool)
|
remove END INFO tags |
Outputs
| ID | Type | Label | Doc |
|---|---|---|---|
| pindel_region_vcf | File |
Permalink:
https://w3id.org/cwl/view/git/258bd4353ad1ca7790b3ae626bf42ab8194e7561/definitions/subworkflows/pindel_region.cwl
