- Selected
- |
- Default Values
- Nested Workflows
- Tools
- Inputs/Outputs
This workflow is Open Source and may be reused according to the terms of:
MIT License
Note that the tools invoked by the workflow may have separate licenses.
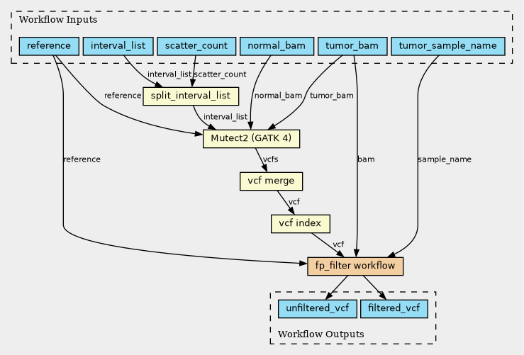
Inputs
| ID | Type | Title | Doc |
|---|---|---|---|
| reference | File | ||
| tumor_bam | File | ||
| normal_bam | File (Optional) | ||
| interval_list | File | ||
| scatter_count | Integer | ||
| tumor_sample_name | String |
Steps
| ID | Runs | Label | Doc |
|---|---|---|---|
| index |
../tools/index_vcf.cwl
(CommandLineTool)
|
vcf index | |
| merge |
../tools/merge_vcf.cwl
(CommandLineTool)
|
vcf merge | |
| filter |
fp_filter.cwl
(Workflow)
|
fp_filter workflow | |
| mutect |
../tools/mutect.cwl
(CommandLineTool)
|
Mutect2 (GATK 4) | |
| split_interval_list |
../tools/split_interval_list.cwl
(CommandLineTool)
|
Outputs
| ID | Type | Label | Doc |
|---|---|---|---|
| filtered_vcf | File | ||
| unfiltered_vcf | File |
Permalink:
https://w3id.org/cwl/view/git/258bd4353ad1ca7790b3ae626bf42ab8194e7561/definitions/subworkflows/mutect.cwl
