- Selected
- |
- Default Values
- Nested Workflows
- Tools
- Inputs/Outputs
This workflow is Open Source and may be reused according to the terms of:
MIT License
Note that the tools invoked by the workflow may have separate licenses.
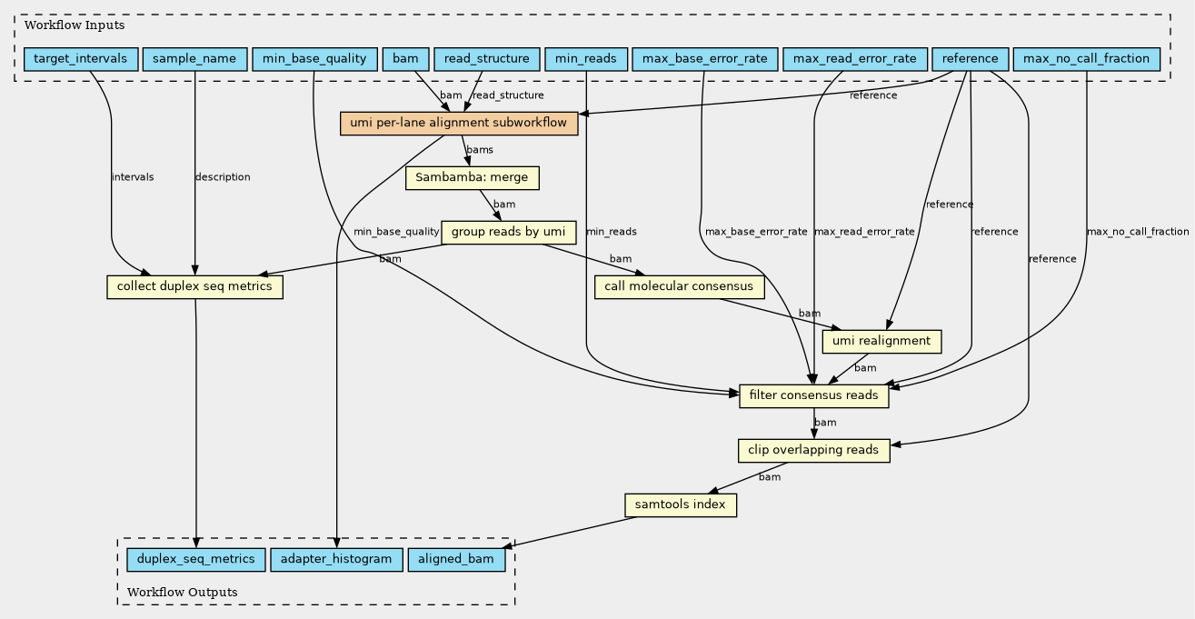
Inputs
| ID | Type | Title | Doc |
|---|---|---|---|
| bam | File[] | ||
| min_reads | Integer[] | ||
| reference | File | ||
| sample_name | String | ||
| read_structure | String[] | ||
| min_base_quality | Integer | ||
| target_intervals | File (Optional) | ||
| max_base_error_rate | Float (Optional) | ||
| max_read_error_rate | Float (Optional) | ||
| max_no_call_fraction | Float |
Steps
| ID | Runs | Label | Doc |
|---|---|---|---|
| align |
umi_alignment.cwl
(Workflow)
|
umi per-lane alignment subworkflow | |
| merge |
../tools/merge_bams.cwl
(CommandLineTool)
|
Sambamba: merge | |
| index_bam |
../tools/index_bam.cwl
(CommandLineTool)
|
samtools index | |
| clip_overlap |
../tools/clip_overlap.cwl
(CommandLineTool)
|
clip overlapping reads | |
| align_consensus |
../tools/realign.cwl
(CommandLineTool)
|
umi realignment | |
| filter_consensus |
../tools/filter_consensus.cwl
(CommandLineTool)
|
filter consensus reads | |
| group_reads_by_umi |
../tools/group_reads.cwl
(CommandLineTool)
|
group reads by umi | |
| call_molecular_consensus |
../tools/call_molecular_consensus.cwl
(CommandLineTool)
|
call molecular consensus | |
| collect_duplex_seq_metrics |
../tools/duplex_seq_metrics.cwl
(CommandLineTool)
|
collect duplex seq metrics |
Outputs
| ID | Type | Label | Doc |
|---|---|---|---|
| aligned_bam | File | ||
| adapter_histogram | File[] | ||
| duplex_seq_metrics | File[] |
Permalink:
https://w3id.org/cwl/view/git/258bd4353ad1ca7790b3ae626bf42ab8194e7561/definitions/subworkflows/molecular_alignment.cwl
