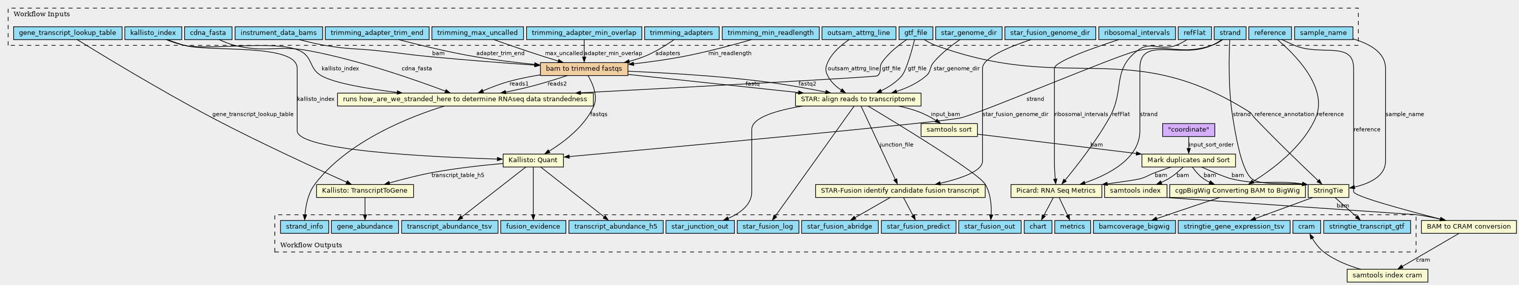
Workflow: STAR-RNA-Seq alignment and transcript/gene abundance workflow
- Selected
- |
- Default Values
- Nested Workflows
- Tools
- Inputs/Outputs
Inputs
| ID | Type | Title | Doc |
|---|---|---|---|
| strand | |||
| refFlat | File | ||
| gtf_file | File | ||
| reference | File | ||
| cdna_fasta | File | ||
| sample_name | String | ||
| kallisto_index | File | ||
| star_genome_dir | Directory | ||
| trimming_adapters | File | ||
| outsam_attrrg_line | String[] | ||
| ribosomal_intervals | File | ||
| instrument_data_bams | File[] | ||
| trimming_max_uncalled | Integer | ||
| star_fusion_genome_dir | Directory | ||
| trimming_min_readlength | Integer | ||
| trimming_adapter_trim_end | String | ||
| gene_transcript_lookup_table | File | ||
| trimming_adapter_min_overlap | Integer |
Steps
| ID | Runs | Label | Doc |
|---|---|---|---|
| kallisto |
../tools/kallisto.cwl
(CommandLineTool)
|
Kallisto: Quant | |
| mark_dup |
../tools/mark_duplicates_and_sort.cwl
(CommandLineTool)
|
Mark duplicates and Sort | |
| sort_bam |
../tools/samtools_sort.cwl
(CommandLineTool)
|
samtools sort | |
| index_bam |
../tools/index_bam.cwl
(CommandLineTool)
|
samtools index | |
| stringtie |
../tools/stringtie.cwl
(CommandLineTool)
|
StringTie | |
| index_cram |
../tools/index_cram.cwl
(CommandLineTool)
|
samtools index cram | |
| bam_to_cram |
../tools/bam_to_cram.cwl
(CommandLineTool)
|
BAM to CRAM conversion | |
| star_align_fusion |
../tools/star_align_fusion.cwl
(CommandLineTool)
|
STAR: align reads to transcriptome | |
| star_fusion_detect |
../tools/star_fusion_detect.cwl
(CommandLineTool)
|
STAR-Fusion identify candidate fusion transcript | |
| strandedness_check |
../tools/strandedness_check.cwl
(CommandLineTool)
|
runs how_are_we_stranded_here to determine RNAseq data strandedness |
Uses how_are_we_stranded_here, a python package for testing strandedness. Runs Kallisto and Rseqc (infer-experiment-py) to to check which direction reads align once mapped in transcripts. It first creates a Kallisto index (or uses a pre-made index) of your organism's transcriptome. It then maps a small subset of reads (default 200000) to the transcriptome and uses Kallisto's --genomebam argument to project pseudoalignments to the genome sorted BAM file. (Currently only Kallisto version 0.44.0 works well with how_are_we_stranded_here.) It finally runs RSeQC's infer_experiment.py to check which direction reads from the first and second pairs are aligned in relation to the transcript strand, and provides output with the likely strandedness of your data. |
| transcript_to_gene |
../tools/transcript_to_gene.cwl
(CommandLineTool)
|
Kallisto: TranscriptToGene | |
| generate_qc_metrics |
../tools/generate_qc_metrics.cwl
(CommandLineTool)
|
Picard: RNA Seq Metrics | |
| bam_to_trimmed_fastq |
../subworkflows/bam_to_trimmed_fastq.cwl
(Workflow)
|
bam to trimmed fastqs | |
| cgpbigwig_bamcoverage |
../tools/bam_to_bigwig.cwl
(CommandLineTool)
|
cgpBigWig Converting BAM to BigWig |
Outputs
| ID | Type | Label | Doc |
|---|---|---|---|
| cram | File | ||
| chart | File | ||
| metrics | File | ||
| strand_info | File[] | ||
| gene_abundance | File | ||
| fusion_evidence | File | ||
| star_fusion_log | File | ||
| star_fusion_out | File | ||
| star_junction_out | File | ||
| bamcoverage_bigwig | File | ||
| star_fusion_abridge | File | ||
| star_fusion_predict | File | ||
| transcript_abundance_h5 | File | ||
| stringtie_transcript_gtf | File | ||
| transcript_abundance_tsv | File | ||
| stringtie_gene_expression_tsv | File |
https://w3id.org/cwl/view/git/1750cd5cc653f058f521b6195e3bec1e7df1a086/definitions/pipelines/rnaseq_star_fusion.cwl
