- Selected
- |
- Default Values
- Nested Workflows
- Tools
- Inputs/Outputs
This workflow is Open Source and may be reused according to the terms of:
MIT License
Note that the tools invoked by the workflow may have separate licenses.
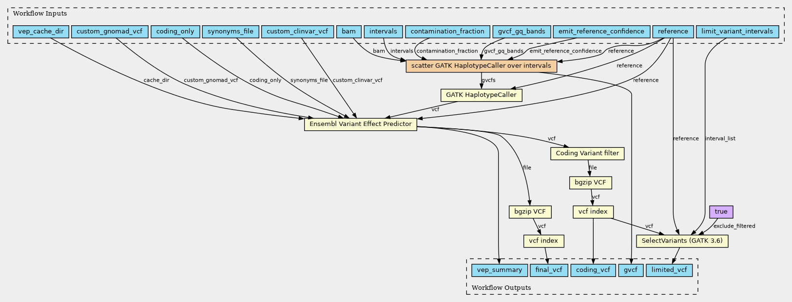
Inputs
| ID | Type | Title | Doc |
|---|---|---|---|
| bam | File | ||
| intervals | e3e76dc8c427025bad698e08419cdc8e[] | ||
| reference | String | ||
| coding_only | Boolean (Optional) | ||
| gvcf_gq_bands | String[] | ||
| synonyms_file | File (Optional) | ||
| vep_cache_dir | String | ||
| custom_gnomad_vcf | File (Optional) | ||
| custom_clinvar_vcf | File (Optional) | ||
| contamination_fraction | String (Optional) | ||
| limit_variant_intervals | File | ||
| emit_reference_confidence | String |
Steps
| ID | Runs | Label | Doc |
|---|---|---|---|
| genotype_gvcfs |
../tools/gatk_genotypegvcfs.cwl
(CommandLineTool)
|
GATK HaplotypeCaller | |
| limit_variants |
../tools/select_variants.cwl
(CommandLineTool)
|
SelectVariants (GATK 3.6) | |
| bgzip_coding_vcf |
../tools/bgzip.cwl
(CommandLineTool)
|
bgzip VCF | |
| haplotype_caller |
gatk_haplotypecaller_iterator.cwl
(Workflow)
|
scatter GATK HaplotypeCaller over intervals | |
| index_coding_vcf |
../tools/index_vcf.cwl
(CommandLineTool)
|
vcf index | |
| annotate_variants |
../tools/vep.cwl
(CommandLineTool)
|
Ensembl Variant Effect Predictor | |
| bgzip_annotated_vcf |
../tools/bgzip.cwl
(CommandLineTool)
|
bgzip VCF | |
| index_annotated_vcf |
../tools/index_vcf.cwl
(CommandLineTool)
|
vcf index | |
| coding_variant_filter |
../tools/filter_vcf_coding_variant.cwl
(CommandLineTool)
|
Coding Variant filter |
Outputs
| ID | Type | Label | Doc |
|---|---|---|---|
| gvcf | File[] | ||
| final_vcf | File | ||
| coding_vcf | File | ||
| limited_vcf | File | ||
| vep_summary | File |
Permalink:
https://w3id.org/cwl/view/git/040a3d1a719736d7fce6db83702d3fb7f9d69eac/definitions/subworkflows/germline_detect_variants.cwl
