Workflow: Water body detection based on NDWI and the otsu threshold
Water bodies detection based on NDWI and otsu threshold applied to Sentinel-2 or Landsat-9 staged acquisitions
- Selected
- |
- Default Values
- Nested Workflows
- Tools
- Inputs/Outputs
This workflow is Open Source and may be reused according to the terms of:
Creative Commons Attribution Share Alike 4.0
Note that the tools invoked by the workflow may have separate licenses.
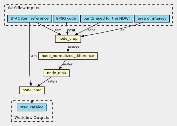
Inputs
| ID | Type | Title | Doc |
|---|---|---|---|
| aoi | String | area of interest |
area of interest as a bounding box |
| epsg | String | EPSG code |
EPSG code |
| item | Directory | STAC item reference |
Reference to a STAC item |
| bands | String[] | bands used for the NDWI |
bands used for the NDWI |
Steps
| ID | Runs | Label | Doc |
|---|---|---|---|
| node_crop |
app-water-body.cwl#crop
(CommandLineTool)
|
||
| node_otsu |
app-water-body.cwl#otsu
(CommandLineTool)
|
||
| node_stac |
app-water-body.cwl#stac
(CommandLineTool)
|
||
| node_normalized_difference |
app-water-body.cwl#norm_diff
(CommandLineTool)
|
Outputs
| ID | Type | Label | Doc |
|---|---|---|---|
| stac_catalog | Directory |
Permalink:
https://w3id.org/cwl/view/git/4f1cc093416d60da0e9513fd211bf4c80f67c97a/cwl-workflow/app-water-body.cwl?part=water-bodies
