- Selected
- |
- Default Values
- Nested Workflows
- Tools
- Inputs/Outputs
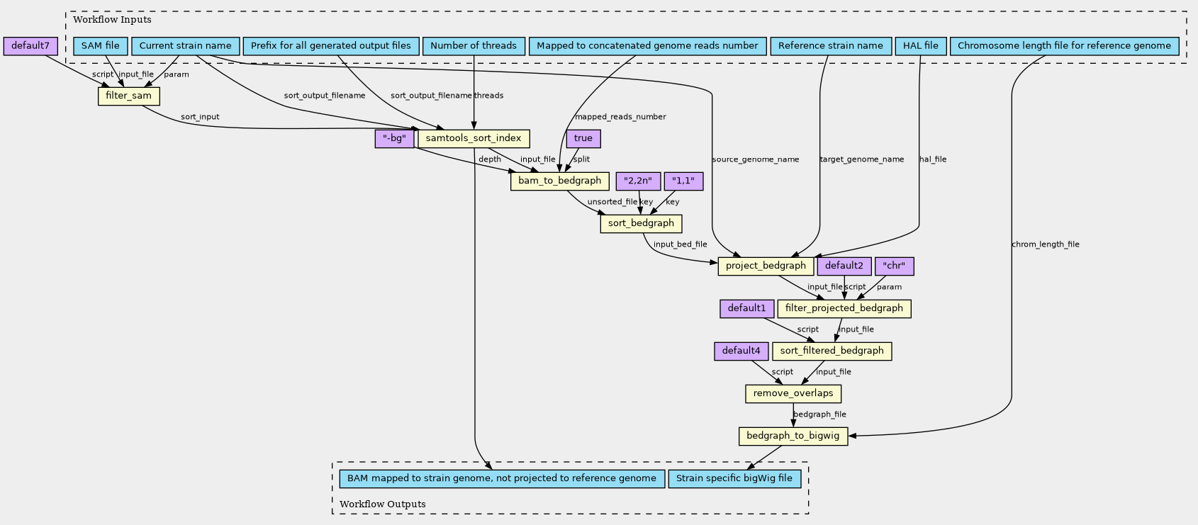
Inputs
| ID | Type | Title | Doc |
|---|---|---|---|
| threads | Integer (Optional) | Number of threads |
Number of threads for those steps that support multithreading |
| hal_file | File | HAL file |
HAL file that includes current and reference strain information |
| sam_file | File | SAM file |
SAM file with reads from both strains mapped to concatenated genome |
| chrom_length_file | File | Chromosome length file for reference genome |
Chromosome length file for reference genome |
| output_file_prefix | String | Prefix for all generated output files |
Corresponds to UID |
| current_strain_name | String | Current strain name |
Current strain name |
| mapped_reads_number | Integer | Mapped to concatenated genome reads number |
Mapped to concatenated genome reads number to calculate scaling factor |
| reference_strain_name | String | Reference strain name |
Reference strain name to be projected to |
Steps
| ID | Runs | Label | Doc |
|---|---|---|---|
| filter_sam |
../tools/custom-bash.cwl
(CommandLineTool)
|
Tool to run custom script set as `script` input with arguments from `param`. Default script runs sed command over the input file and exports results to the file with the same name as input's basename |
|
| sort_bedgraph |
../tools/linux-sort.cwl
(CommandLineTool)
|
Tool sorts data from `unsorted_file` by key |
|
| bam_to_bedgraph |
../tools/bedtools-genomecov.cwl
(CommandLineTool)
|
Tool calculates genome coverage from input bam/bed/gff/vcf using `bedtools genomecov` |
|
| remove_overlaps |
../tools/custom-bedops.cwl
(CommandLineTool)
|
Tool to run custom script set as `script` input with arguments from `param`. Based on bedops Dockerfile
Default script runs sed command over the input file and exports results to the file with the same name as input's basename |
|
| project_bedgraph |
../tools/halliftover.cwl
(CommandLineTool)
|
Runs halliftover to project input BED file from source to target genome.
`source_genome_name` and `target_genome_name` should correspond to the fields in `hal_file`. |
|
| bedgraph_to_bigwig |
../tools/ucsc-bedgraphtobigwig.cwl
(CommandLineTool)
|
Tool converts bedGraph to bigWig file. |
|
| samtools_sort_index |
../tools/samtools-sort-index.cwl
(CommandLineTool)
|
Tool to sort and index input BAM/SAM/CRAM.
If input `trigger` is set to `true` or isn't set at all (`true` is used by default), run `samtools sort` and
`samtools index`, return sorted BAM and BAI/CSI index file.
If input `trigger` is set to `false`, return unchanged `sort_input` (BAM/SAM/CRAM) and index (BAI/CSI, if provided in
`secondaryFiles`) files, previously staged into output directory. |
|
| sort_filtered_bedgraph |
../tools/custom-bedops.cwl
(CommandLineTool)
|
Tool to run custom script set as `script` input with arguments from `param`. Based on bedops Dockerfile
Default script runs sed command over the input file and exports results to the file with the same name as input's basename |
|
| filter_projected_bedgraph |
../tools/custom-bash.cwl
(CommandLineTool)
|
Tool to run custom script set as `script` input with arguments from `param`. Default script runs sed command over the input file and exports results to the file with the same name as input's basename |
Outputs
| ID | Type | Label | Doc |
|---|---|---|---|
| bambai_pair | File | BAM mapped to strain genome, not projected to reference genome |
Coordinate sorted BAM file mapped to the current strain genome, not projected to reference genome |
| bigwig_file | File | Strain specific bigWig file |
Generated bigWig file for the current strain, projected to reference genome |
https://w3id.org/cwl/view/git/e284e3f6dff25037b209895c52f2abd37a1ce1bf/subworkflows/allele-process-strain.cwl
