Workflow: varscanW.cwl
Author: AMBARISH KUMAR er.ambarish@gmail.com; ambari73_sit@jnu.ac.in This is a proposed standard operating procedure for genomic variant detection using VARSCAN. It is hoped to be effective and useful for getting SARS-CoV-2 genome variants. It uses Illumina RNASEQ reads and genome sequence.
- Selected
- |
- Default Values
- Nested Workflows
- Tools
- Inputs/Outputs
This workflow is Open Source and may be reused according to the terms of:
Apache License 2.0
Note that the tools invoked by the workflow may have separate licenses.
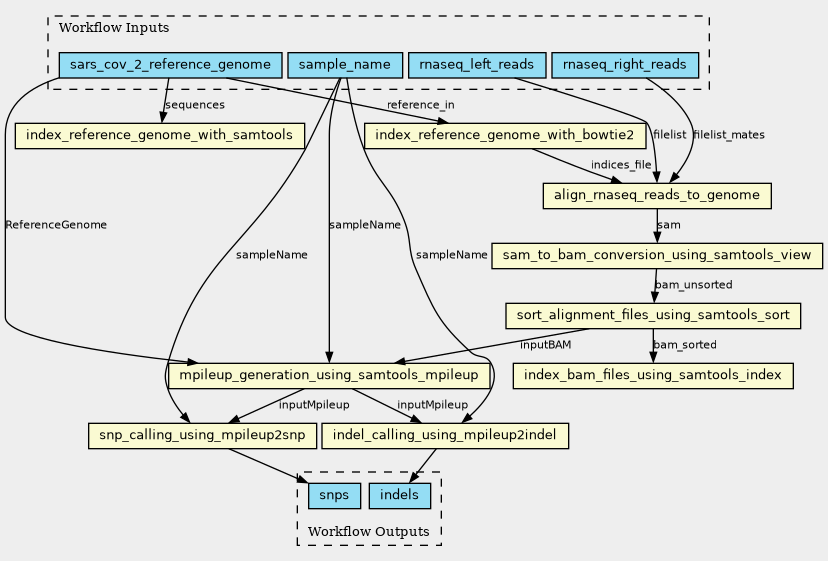
Inputs
| ID | Type | Title | Doc |
|---|---|---|---|
| sample_name | String | ||
| rnaseq_left_reads | File [FASTQ] | ||
| rnaseq_right_reads | File [FASTQ] | ||
| sars_cov_2_reference_genome | File [FASTA] |
Steps
| ID | Runs | Label | Doc |
|---|---|---|---|
| align_rnaseq_reads_to_genome |
bowtie2_align.cwl
(CommandLineTool)
|
Tool runs bowtie aligner to align input FASTQ file(s) to reference genome |
|
| snp_calling_using_mpileup2snp |
mpileup2snp.cwl
(CommandLineTool)
|
||
| indel_calling_using_mpileup2indel |
mpileup2indel.cwl
(CommandLineTool)
|
||
| index_reference_genome_with_bowtie2 |
bowtie2_build.cwl
(CommandLineTool)
|
Tool runs bowtie2-build to generate indices from input FASTA files |
|
| index_bam_files_using_samtools_index |
samtools_index.cwl
(CommandLineTool)
|
Indexing BAM. |
|
| index_reference_genome_with_samtools |
samtools_faidx.cwl
(CommandLineTool)
|
||
| sort_alignment_files_using_samtools_sort |
samtools_sort.cwl
(CommandLineTool)
|
Sort a bam file by read names. |
|
| sam_to_bam_conversion_using_samtools_view |
samtools_view_sam2bam.cwl
(CommandLineTool)
|
Convert SAM to BAM. |
Outputs
| ID | Type | Label | Doc |
|---|---|---|---|
| snps | File | ||
| indels | File |
Permalink:
https://w3id.org/cwl/view/git/690ff2fa1ef356c42003e4b9986d39f4e44806a8/varscanW.cwl
