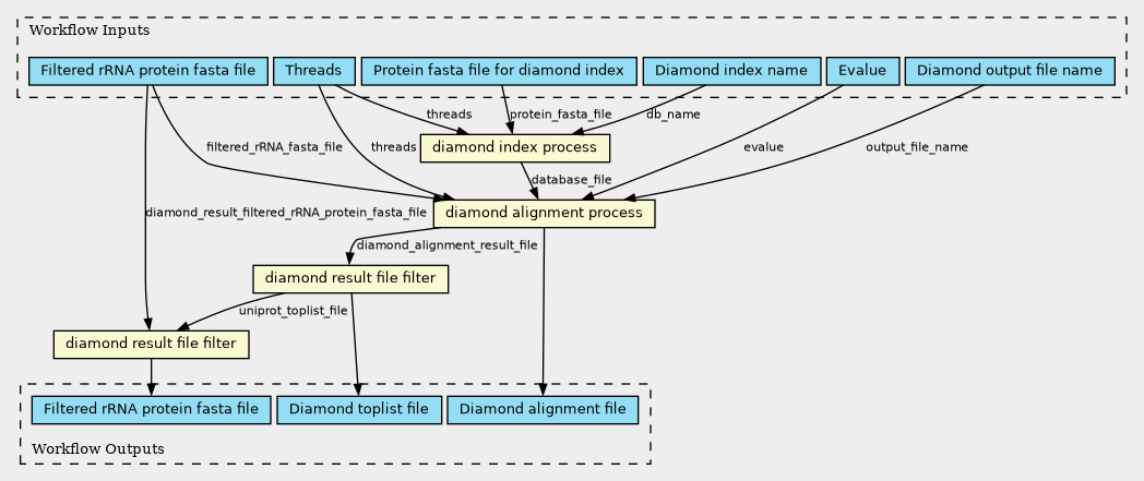
Workflow: diamond proteinworkflow
\"This workflow performs diamond protein alignment process for predicted protein sequences. It executes 2 processes: diamond index creation and diamond alignment. related CWL file: ./Tools/09_diamond_index.cwl ./Tools/11_diamond_uniprot_alignment.cwl ./Tools/11_diamond_uniprot_filter1.cwl ./Tools/11_diamond_uniprot_filter2.cwl\"
- Selected
- |
- Default Values
- Nested Workflows
- Tools
- Inputs/Outputs
Inputs
| ID | Type | Title | Doc |
|---|---|---|---|
| THREADS | Integer | Threads |
Threads |
| DIAMOND_EVALUE | Float | Evalue |
Evalue |
| DIAMOND_INDEX_FILE | File | Protein fasta file for diamond index |
Protein fasta file for diamond index |
| DIAMOND_INDEX_NAME | String | Diamond index name |
Diamond index name |
| DIAMOND_OUTPUT_FILE_NAME | String | Diamond output file name |
Diamond output file name |
| DIAMOND_FILTERED_RRNA_PROTEIN_FASTA_FILE | File | Filtered rRNA protein fasta file |
Filtered rRNA protein fasta file |
Steps
| ID | Runs | Label | Doc |
|---|---|---|---|
| DIAMOND_INDEX |
../Tools/09_diamond_index.cwl
(CommandLineTool)
|
diamond index process |
\"creating index file of Swiss-Prot protein sequences for DIAMOND process original script: https://github.com/RyoMameda/workflow/blob/main/06_get_ref.sh original command: diamond makedb -in uniprot_sprot.fasta -db uniprot_sprot --threads ${threads}\" |
| DIAMOND_FILTER1 |
../Tools/11_diamond_uniprot_filter1.cwl
(CommandLineTool)
|
diamond result file filter |
\"extracting sequence IDs of Swiss-Prot annotated predicted protein sequences original script: scripts/07_annotation_modified.sh original command: awk '!x[$1]++' ${f}-rRNA_uniprot.txt | cut -f1 | sort > ${f}-rRNA_uniprot_toplist.txt\" |
| DIAMOND_FILTER2 |
../Tools/11_diamond_uniprot_filter2.cwl
(CommandLineTool)
|
diamond result file filter |
\"extracting unhitted protein sequence searched rRNA and Swiss-Prot original script: scripts/07_annotation_modified.sh original command: seqkit grep -v -f ${f}_list-rRNA-uniprot.txt ${f}-rRNA.faa > ${f}-rRNA-uniprot.faa\" |
| DIAMOND_ALIGNMENT |
../Tools/11_diamond_uniprot_alignment.cwl
(CommandLineTool)
|
diamond alignment process |
\"annotating process of Swiss-Prot (reviewed sequences of UniProt) sequences for predicted protein sequences using DIAMOND blastp original script: scripts/07_annotation_modified.sh original command: diamond blastp -p ${threads} -d ${db}/${swissprot} -o ${f}-rRNA_uniprot.txt -f 6 qseqid sseqid stitle evalue --quiet -q ${f}-rRNA.faa --top 1 -e 0.1 --sensitive --iterate\" |
Outputs
| ID | Type | Label | Doc |
|---|---|---|---|
| DIAMOND_TOPLIST_FILE | File | Diamond toplist file |
Diamond toplist file |
| DIAMOND_FILTERED_FILE | File | Filtered rRNA protein fasta file |
Filtered rRNA protein fasta file |
| DIAMOND_ALIGNMENT_FILE | File | Diamond alignment file |
Diamond alignment file |
https://w3id.org/cwl/view/git/e062424fbea28f174342f99fd2518237b1d26c32/Workflow/diamond_protein_ssw.cwl
