- Selected
- |
- Default Values
- Nested Workflows
- Tools
- Inputs/Outputs
Unknown workflow license, check
source repository.
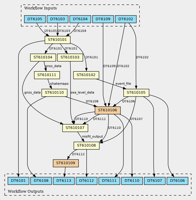
Inputs
| ID | Type | Title | Doc |
|---|---|---|---|
| DT6102 | Directory |
NEAMTHM18 |
|
| DT6103 | Directory |
EIDA seismic data archive |
|
| DT6104 | Directory |
SLSMF sea level data |
|
| DT6105 | Directory |
GNSS displacements |
|
| DT6109 | Directory |
topo-bathymetric grids |
Steps
| ID | Runs | Label | Doc |
|---|---|---|---|
| ST610101 |
fde151d22c75b4b282f34c6b31b828de (?)
|
||
| ST610102 |
64d7eaa0dde2c818ff7d3203efc53bcf (?)
|
||
| ST610103 |
94e0caa89f38d08fcb214740bdac8ebf (?)
|
||
| ST610104 |
668717d0479a37626ee0d9953b9f1d32 (?)
|
||
| ST610105 |
b996a66e38f7127c30886675ca56ac6d (?)
|
||
| ST610106 |
ST610106.cwl
(Workflow)
|
||
| ST610107 |
761eb4cf93c0d96cb33b26c717621ff4 (?)
|
||
| ST610108 |
58edc27de3a2398a3c7d18e53f629a16 (?)
|
||
| ST610109 |
ST610109.cwl
(Workflow)
|
||
| ST610110 |
c46d739ca60e4722de6c2b3df0b75928 (?)
|
||
| ST610111 |
1d85f7075df81478d13053a667e9db3c (?)
|
Outputs
| ID | Type | Label | Doc |
|---|---|---|---|
| DT6101 | Directory |
Scenario Library |
|
| DT6106 | Directory |
list of earthquake scenarios |
|
| DT6107 | Directory |
list of scenario probabilities |
|
| DT6108 | Directory |
list of landslide scenarios |
|
| DT6110 | Directory |
Tsunami intensities |
|
| DT6111 | Directory |
Ground deformation |
|
| DT6112 | Directory |
Tsunami hazard curves |
|
| DT6113 | Directory |
Hazard visual products |
Permalink:
https://w3id.org/cwl/view/git/668634ce0f044d6e9ccdbd839b015d384cbfb0ab/WF6101.cwl
