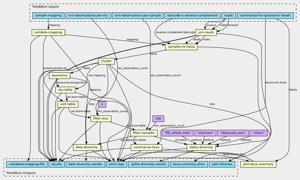
Workflow: fasta2taxa-plot
Input is a fasta file with n>1 samples, with sample id as sequence identifier prefix, and a sample id file. The workflow calls open otus and assigns taxa using greengenes. The output are taxa plots.
- Selected
- |
- Default Values
- Nested Workflows
- Tools
- Inputs/Outputs
This workflow is Open Source and may be reused according to the terms of:
GNU General Public License v3.0 only
Note that the tools invoked by the workflow may have separate licenses.
Inputs
| ID | Type | Title | Doc |
|---|---|---|---|
| reads | |||
| sample-mapping | File | ||
| min-observations-per-otu | Integer (Optional) | ||
| min-observations-per-sample | Integer (Optional) | ||
| barcode-is-reverse-complement | Boolean (Optional) | ||
| summarize-for-taxonomic-levels |
Steps
| ID | Runs | Label | Doc |
|---|---|---|---|
| cluster |
../../Tools/qiime/pick_de_novo_otus.cwl
(CommandLineTool)
|
||
| taxonomy |
../../Tools/qiime/assign_taxonomy.cwl
(CommandLineTool)
|
||
| otu-table |
../../Tools/qiime/make_otu_table.cwl
(CommandLineTool)
|
||
| join-reads |
../../Tools/qiime/join_paired_ends.cwl
(CommandLineTool)
|
||
| sort-table |
../../Tools/qiime/sort_otu_table.cwl
(CommandLineTool)
|
||
| filter-otus |
../../Tools/qiime/filter_otus_from_otu_table.cwl
(CommandLineTool)
|
||
| beta-diversity |
../../Tools/qiime/beta_diversity_through_plots.cwl
(CommandLineTool)
|
||
| filter-samples |
../../Tools/qiime/filter_samples_from_otu_table.cwl
(CommandLineTool)
|
||
| summarize-taxa |
../../Tools/qiime/summarize_taxa.cwl
(CommandLineTool)
|
||
| alpha-diversity |
../../Tools/qiime/alpha_diversity.cwl
(CommandLineTool)
|
||
| samples-to-fasta |
../../Tools/qiime/split_libraries_fastq.cwl
(CommandLineTool)
|
||
| validate-mapping |
../../Tools/qiime/validate_mapping_file.cwl
(CommandLineTool)
|
||
| plot-taxa-summary |
../../Tools/qiime/plot_taxa_summary.cwl
(CommandLineTool)
|
Outputs
| ID | Type | Label | Doc |
|---|---|---|---|
| results | Directory[] | ||
| error-logs | File[] |
Error logs for each step, collected by default and can be empty. |
|
| split-libraries | Directory |
output of split_libraries_fastq.py, demultiplex and quality filter (at Phred >= Q20) |
|
| taxa-summary-plots | Directory | ||
| beta-diversity-results | Directory | ||
| validated-mapping-file | File |
mapping file validated with validate_mapping_file.py |
|
| aplha-diversity-results | File |
Permalink:
https://w3id.org/cwl/view/git/b8c2be41cd8805023a0d9e5916042b2557205d03/CWL/Workflows/qiime/join-reads2plot.cwl
