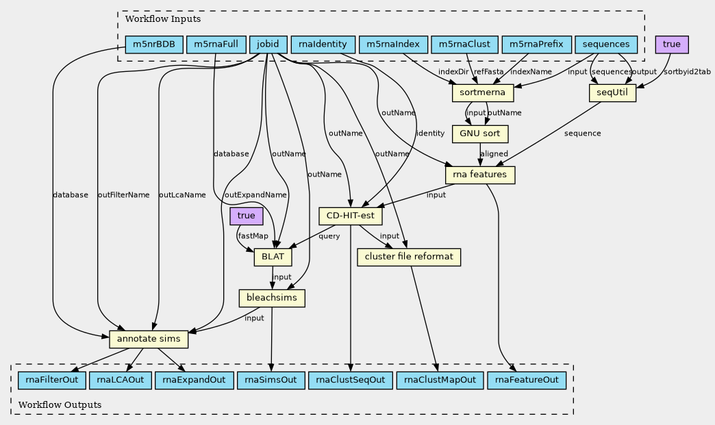
Workflow: rna annotation
RNAs - predict, cluster, identify, annotate
- Selected
- |
- Default Values
- Nested Workflows
- Tools
- Inputs/Outputs
Inputs
| ID | Type | Title | Doc |
|---|---|---|---|
| jobid | String | ||
| m5nrBDB | File | ||
| m5rnaFull | File | ||
| sequences | File | ||
| m5rnaClust | File | ||
| m5rnaIndex | Directory | ||
| m5rnaPrefix | String | ||
| rnaIdentity | Float (Optional) |
Steps
| ID | Runs | Label | Doc |
|---|---|---|---|
| rnaBlat |
../Tools/blat.tool.cwl
(CommandLineTool)
|
BLAT |
fast sequence search command line tool >blat -fastMap -t dna -q rna -out blast8 <database> <query> <output> |
| sortseq |
../Tools/seqUtil.tool.cwl
(CommandLineTool)
|
seqUtil |
Utility tool for various sequence file transformations. |
| sorttab |
../Tools/sort.tool.cwl
(CommandLineTool)
|
GNU sort |
sort text file base on given field(s) |
| sortmerna |
../Tools/sortmerna.tool.cwl
(CommandLineTool)
|
sortmerna |
align rRNA fasta file against clustered rRNA index output in blast m8 format >sortmerna -a <# core> -m <MB ram> -e 0.1 --blast '1 cigar qcov qstrand' --ref '<refFasta>,<indexDir>/<indexName>' --reads <input> --aligned <input basename> |
| bleachSims |
../Tools/bleachsims.tool.cwl
(CommandLineTool)
|
bleachsims |
filter similarity file by E-value and number of hits >bleachsims -s <input> -o <output> -m 20 -r 0 -c 3 |
| rnaCluster |
../Tools/cdhit-est.tool.cwl
(CommandLineTool)
|
CD-HIT-est |
cluster nucleotide sequences use max available cpus and memory >cdhit-est -n 9 -d 0 -T 0 -M 0 -c 0.97 -i <input> -o <output> |
| rnaFeature |
../Tools/rna_feature.tool.cwl
(CommandLineTool)
|
rna features |
identify rRNAs features from given rRNA fasta and blast aligned files >rna_feature.pl --seq <sequence> --sim <aligned> --ident 75 --output <output> |
| annotateSims |
../Tools/sims_annotate.tool.cwl
(CommandLineTool)
|
annotate sims |
create expanded annotated sims files from input md5 sim file and m5nr db sims_annotate.pl --verbose --in_sim <input> --in_scg <scgs> --ann_file <database> --format <seqFormat> --out_filter <outFilter> --out_expand <outExpand> -out_lca <outLca> --frag_num 5000 |
| formatCluster |
../Tools/format_cluster.tool.cwl
(CommandLineTool)
|
cluster file reformat |
re-formats cd-hit .clstr file into mg-rast .mapping file >format_cluster.pl --input <input> --output <output> |
Outputs
| ID | Type | Label | Doc |
|---|---|---|---|
| rnaLCAOut | File | ||
| rnaSimsOut | File | ||
| rnaExpandOut | File | ||
| rnaFilterOut | File | ||
| rnaFeatureOut | File | ||
| rnaClustMapOut | File | ||
| rnaClustSeqOut | File |
https://w3id.org/cwl/view/git/7b1df2ecce5a8727f2c546c5baa45c919edd8a76/CWL/Workflows/rna-annotation.workflow.cwl
