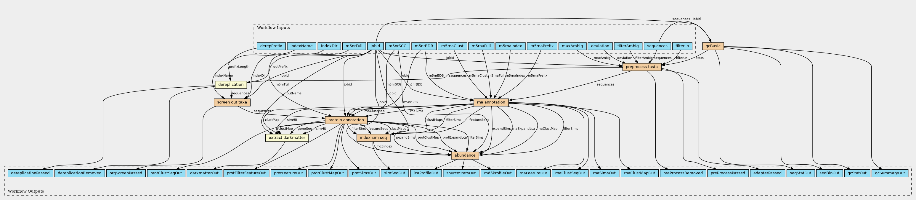
Workflow: WGS and MT analysis for fastq files
rna / protein - qc, preprocess, filter, annotation, index, abundance
- Selected
- |
- Default Values
- Nested Workflows
- Tools
- Inputs/Outputs
This workflow is Open Source and may be reused according to the terms of:
BSD 2-clause "Simplified" License
Note that the tools invoked by the workflow may have separate licenses.
Inputs
| ID | Type | Title | Doc |
|---|---|---|---|
| jobid | String | ||
| m5nrBDB | File | ||
| m5nrSCG | File | ||
| filterLn | Boolean | ||
| indexDir | Directory | ||
| m5nrFull | File[] | ||
| maxAmbig | Integer | ||
| deviation | Float | ||
| indexName | String (Optional) | ||
| m5rnaFull | File | ||
| sequences | File | ||
| m5rnaClust | File | ||
| m5rnaIndex | Directory | ||
| derepPrefix | Integer | ||
| filterAmbig | Boolean | ||
| m5rnaPrefix | String |
Steps
| ID | Runs | Label | Doc |
|---|---|---|---|
| qcBasic |
qc-basic.workflow.cwl
(Workflow)
|
||
| abundance |
abundance-clca.workflow.cwl
(Workflow)
|
abundance |
abundace profiles from annotated files, for protein and/or rna |
| orgScreen |
organism-screening.workflow.cwl
(Workflow)
|
screen out taxa |
Remove sequences which align against a reference set using bowtie2. The references are preformatted (index files) |
| darkmatter |
../Tools/extract_darkmatter.tool.cwl
(CommandLineTool)
|
extract darkmatter |
retrieve predicted proteins that have no similarity hits >extract_darkmatter.py -i <input> -s <sim 1> -s <sim 2> -m <clust map 1> -m <clust map 2> -o <outName> |
| preProcess |
preprocess-fasta.workflow.cwl
(Workflow)
|
preprocess fasta |
Remove reads from fasta files based on sequence stats. Return fasta files with reads passed and reads removed. |
| indexSimSeq |
index_sim_seq.workflow.cwl
(Workflow)
|
index sim seq |
create sorted / filtered similarity file with feature sequences, and index by md5 |
| rnaAnnotate |
rna-annotation.workflow.cwl
(Workflow)
|
rna annotation |
RNAs - predict, cluster, identify, annotate |
| protAnnotate |
protein-filter-annotation.workflow.cwl
(Workflow)
|
protein annotation |
Proteins - predict, filter, cluster, identify, annotate |
| dereplication |
../Tools/dereplication.tool.cwl
(CommandLineTool)
|
dereplication |
Keep only one of sequence sets with identical prefixes |
Outputs
| ID | Type | Label | Doc |
|---|---|---|---|
| qcStatOut | File | ||
| seqBinOut | File | ||
| simSeqOut | File | ||
| rnaSimsOut | File | ||
| seqStatOut | File | ||
| protSimsOut | File | ||
| qcSummaryOut | File | ||
| adapterPassed | File | ||
| darkmatterOut | File | ||
| lcaProfileOut | File | ||
| md5ProfileOut | File | ||
| rnaFeatureOut | File | ||
| protFeatureOut | File | ||
| rnaClustMapOut | File | ||
| rnaClustSeqOut | File | ||
| sourceStatsOut | File | ||
| orgScreenPassed | File | ||
| protClustMapOut | File | ||
| protClustSeqOut | File | ||
| preProcessPassed | File | ||
| preProcessRemoved | File | ||
| dereplicationPassed | File | ||
| dereplicationRemoved | File | ||
| protFilterFeatureOut | File |
Permalink:
https://w3id.org/cwl/view/git/6c5d0068bdb4f19a36a653c39964aefb9e5a7b1b/CWL/Workflows/wgs-fasta.workflow.cwl
