- Selected
- |
- Default Values
- Nested Workflows
- Tools
- Inputs/Outputs
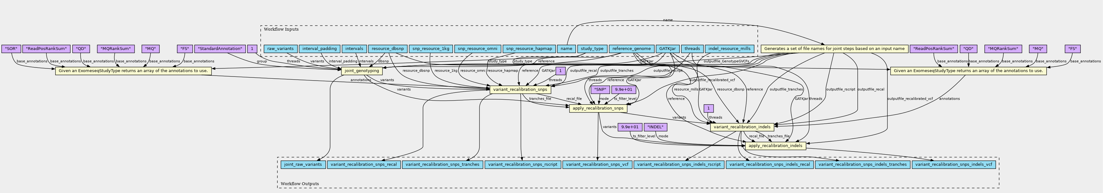
Inputs
| ID | Type | Title | Doc |
|---|---|---|---|
| name | String | ||
| GATKJar | File | ||
| threads | Integer (Optional) | ||
| intervals | File[] (Optional) | ||
| study_type | https://w3id.org/cwl/view/git/cb2c1423d635b2d8527103835b4918ffdf1f5b80/types/bespin-types.yml#ExomeseqStudyType | ||
| raw_variants | File[] | ||
| resource_dbsnp | File | ||
| interval_padding | Integer (Optional) | ||
| reference_genome | File | ||
| snp_resource_1kg | File | ||
| snp_resource_omni | File | ||
| snp_resource_hapmap | File | ||
| indel_resource_mills | File |
Steps
| ID | Runs | Label | Doc |
|---|---|---|---|
| joint_genotyping |
../tools/GATK-GenotypeGVCFs.cwl
(CommandLineTool)
|
GATK-GenotypeGVCFs.cwl is developed for CWL consortium Perform joint genotyping on gVCF files produced by HaplotypeCaller |
|
| apply_recalibration_snps |
../tools/GATK-ApplyRecalibration.cwl
(CommandLineTool)
|
||
| generate_joint_filenames |
../tools/generate-joint-filenames.cwl
(ExpressionTool)
|
Generates a set of file names for joint steps based on an input name | |
| generate_annotations_snps |
../tools/generate-variant-recalibration-annotation-set.cwl
(ExpressionTool)
|
Given an ExomeseqStudyType returns an array of the annotations to use. |
The InbreedingCoeff is a population level statistic that requires at least 10 samples in order to be computed. For projects with fewer samples, or that includes many closely related samples (such as a family) please omit this annotation from the command line. From https://software.broadinstitute.org/gatk/documentation/article?id=1259 |
| apply_recalibration_indels |
../tools/GATK-ApplyRecalibration.cwl
(CommandLineTool)
|
||
| variant_recalibration_snps |
../tools/GATK-VariantRecalibrator-SNPs.cwl
(CommandLineTool)
|
GATK-VariantsRecalibrator.cwl is developed for CWL consortium |
|
| generate_annotations_indels |
../tools/generate-variant-recalibration-annotation-set.cwl
(ExpressionTool)
|
Given an ExomeseqStudyType returns an array of the annotations to use. |
The InbreedingCoeff is a population level statistic that requires at least 10 samples in order to be computed. For projects with fewer samples, or that includes many closely related samples (such as a family) please omit this annotation from the command line. From https://software.broadinstitute.org/gatk/documentation/article?id=1259 |
| variant_recalibration_indels |
../tools/GATK-VariantRecalibrator-Indels.cwl
(CommandLineTool)
|
GATK-VariantsRecalibrator.cwl is developed for CWL consortium |
Outputs
| ID | Type | Label | Doc |
|---|---|---|---|
| joint_raw_variants | File |
VCF file from joint genotyping calling |
|
| variant_recalibration_snps_vcf | File |
The output filtered and recalibrated VCF file in SNP mode in which each variant is annotated with its VQSLOD value |
|
| variant_recalibration_snps_recal | File |
The output recal file used by ApplyRecalibration in SNP mode |
|
| variant_recalibration_snps_rscript | File |
The output rscript file generated by the VQSR in SNP mode to aid in visualization of the input data and learned model |
|
| variant_recalibration_snps_tranches | File |
The output tranches file used by ApplyRecalibration in SNP mode |
|
| variant_recalibration_snps_indels_vcf | File |
The output filtered and recalibrated VCF file in in which each variant is annotated with its VQSLOD value |
|
| variant_recalibration_snps_indels_recal | File |
The output recal file used by ApplyRecalibration in INDEL mode |
|
| variant_recalibration_snps_indels_rscript | File |
The output rscript file generated by the VQSR in INDEL mode to aid in visualization of the input data and learned model |
|
| variant_recalibration_snps_indels_tranches | File |
The output tranches file used by ApplyRecalibration in INDEL mode |
https://w3id.org/cwl/view/git/cb2c1423d635b2d8527103835b4918ffdf1f5b80/subworkflows/exomeseq-02-variantdiscovery.cwl
