- Selected
- |
- Default Values
- Nested Workflows
- Tools
- Inputs/Outputs
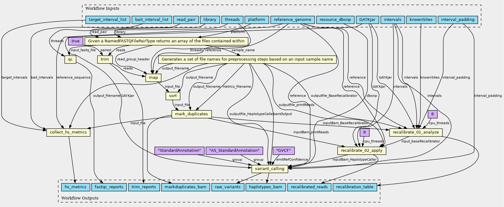
Inputs
| ID | Type | Title | Doc |
|---|---|---|---|
| GATKJar | File | ||
| library | String | ||
| threads | Integer (Optional) | ||
| platform | String | ||
| intervals | File[] (Optional) | ||
| read_pair | https://w3id.org/cwl/view/git/777dbcd05b5d115371dcda6d54ebaf75dae8afb8/packed/exomeseq.cwl#bespin-types.yml/NamedFASTQFilePairType | ||
| knownSites | File[] | ||
| resource_dbsnp | File | ||
| interval_padding | Integer (Optional) | ||
| reference_genome | File | ||
| bait_interval_list | File | ||
| target_interval_list | File |
Steps
| ID | Runs | Label | Doc |
|---|---|---|---|
| qc |
exomeseq.cwl#fastqc.cwl
(CommandLineTool)
|
||
| map |
exomeseq.cwl#bwa-mem-samtools.cwl
(CommandLineTool)
|
Usage: bwa mem [options] <idxbase> <in1.fq> [in2.fq] |
|
| sort |
exomeseq.cwl#picard-SortSam.cwl
(CommandLineTool)
|
||
| trim |
exomeseq.cwl#trim_galore.cwl
(CommandLineTool)
|
||
| mark_duplicates |
exomeseq.cwl#picard-MarkDuplicates.cwl
(CommandLineTool)
|
||
| variant_calling |
exomeseq.cwl#GATK-HaplotypeCaller.cwl
(CommandLineTool)
|
GATK-RealignTargetCreator.cwl is developed for CWL consortium Call germline SNPs and indels via local re-assembly of haplotypes |
|
| file_pair_details |
exomeseq.cwl#extract-named-file-pair-details.cwl
(ExpressionTool)
|
Given a NamedFASTQFilePairType returns an array of the files contained within | |
| collect_hs_metrics |
exomeseq.cwl#picard-CollectHsMetrics.cwl
(CommandLineTool)
|
||
| recalibrate_02_apply |
exomeseq.cwl#GATK-PrintReads.cwl
(CommandLineTool)
|
GATK-RealignTargetCreator.cwl is developed for CWL consortium Prints all reads that have a mapping quality above zero Usage: java -Xmx4g -jar GenomeAnalysisTK.jar -T PrintReads -R reference.fasta -I input1.bam -I input2.bam -o output.bam --read_filter MappingQualityZero |
|
| recalibrate_01_analyze |
exomeseq.cwl#GATK-BaseRecalibrator.cwl
(CommandLineTool)
|
GATK-BaseRecalibrator.cwl is developed for CWL consortium It generate base recalibration table to compensate for systematic errors in basecalling confidences Usage: java -jar GenomeAnalysisTK.jar -T BaseRecalibrator -R reference.fasta -I my_reads.bam -knownSites latest_dbsnp.vcf -o recal_data.table. |
|
| generate_sample_filenames |
exomeseq.cwl#generate-sample-filenames.cwl
(ExpressionTool)
|
Generates a set of file names for preprocessing steps based on an input sample name |
Outputs
| ID | Type | Label | Doc |
|---|---|---|---|
| hs_metrics | File | ||
| raw_variants | File |
VCF file from per sample variant calling |
|
| trim_reports | File[] | ||
| fastqc_reports | File[] | ||
| haplotypes_bam | File |
BAM file containing assembled haplotypes and locally realigned reads |
|
| markduplicates_bam | File | ||
| recalibrated_reads | File | ||
| recalibration_table | File |
https://w3id.org/cwl/view/git/777dbcd05b5d115371dcda6d54ebaf75dae8afb8/packed/exomeseq.cwl?part=exomeseq-01-preprocessing.cwl
