- Selected
- |
- Default Values
- Nested Workflows
- Tools
- Inputs/Outputs
This workflow is Open Source and may be reused according to the terms of:
MIT License
Note that the tools invoked by the workflow may have separate licenses.
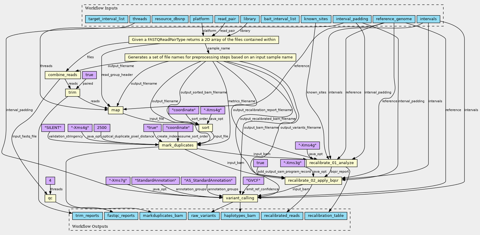
Inputs
| ID | Type | Title | Doc |
|---|---|---|---|
| library | String | ||
| threads | Integer | ||
| platform | String | ||
| intervals | File[] (Optional) | ||
| read_pair | https://w3id.org/cwl/view/git/3318d9fcfd153ad3e9744d5e495d9c39aee20916/types/FASTQReadPairType.yml#FASTQReadPairType | ||
| known_sites | File[] | ||
| resource_dbsnp | File | ||
| interval_padding | Integer (Optional) | ||
| reference_genome | File | ||
| bait_interval_list | File | ||
| target_interval_list | File |
Steps
| ID | Runs | Label | Doc |
|---|---|---|---|
| qc |
../tools/fastqc.cwl
(CommandLineTool)
|
||
| map |
../tools/gitc-bwa-mem-samtools.cwl
(CommandLineTool)
|
||
| sort |
../tools/GATK4-SortSam.cwl
(CommandLineTool)
|
||
| trim |
../tools/trim_galore.cwl
(CommandLineTool)
|
||
| combine_reads |
../tools/concat-gz-files.cwl
(CommandLineTool)
|
||
| mark_duplicates |
../tools/GATK4-MarkDuplicates.cwl
(CommandLineTool)
|
||
| variant_calling |
../tools/GATK4-HaplotypeCaller.cwl
(CommandLineTool)
|
||
| file_pair_details |
../tools/extract-named-file-pair-details.cwl
(ExpressionTool)
|
Given a FASTQReadPairType returns a 2D array of the files contained within | |
| recalibrate_01_analyze |
../tools/GATK4-BaseRecalibrator.cwl
(CommandLineTool)
|
||
| generate_sample_filenames |
../tools/generate-sample-filenames.cwl
(ExpressionTool)
|
Generates a set of file names for preprocessing steps based on an input sample name | |
| recalibrate_02_apply_bqsr |
../tools/GATK4-ApplyBQSR.cwl
(CommandLineTool)
|
Outputs
| ID | Type | Label | Doc |
|---|---|---|---|
| raw_variants | File |
VCF file from per sample variant calling |
|
| trim_reports | File[] | ||
| fastqc_reports | File[] | ||
| haplotypes_bam | File |
BAM file containing assembled haplotypes and locally realigned reads |
|
| markduplicates_bam | File | ||
| recalibrated_reads | File | ||
| recalibration_table | File |
Permalink:
https://w3id.org/cwl/view/git/3318d9fcfd153ad3e9744d5e495d9c39aee20916/subworkflows/exomeseq-gatk4-01-preprocessing.cwl
