- Selected
- |
- Default Values
- Nested Workflows
- Tools
- Inputs/Outputs
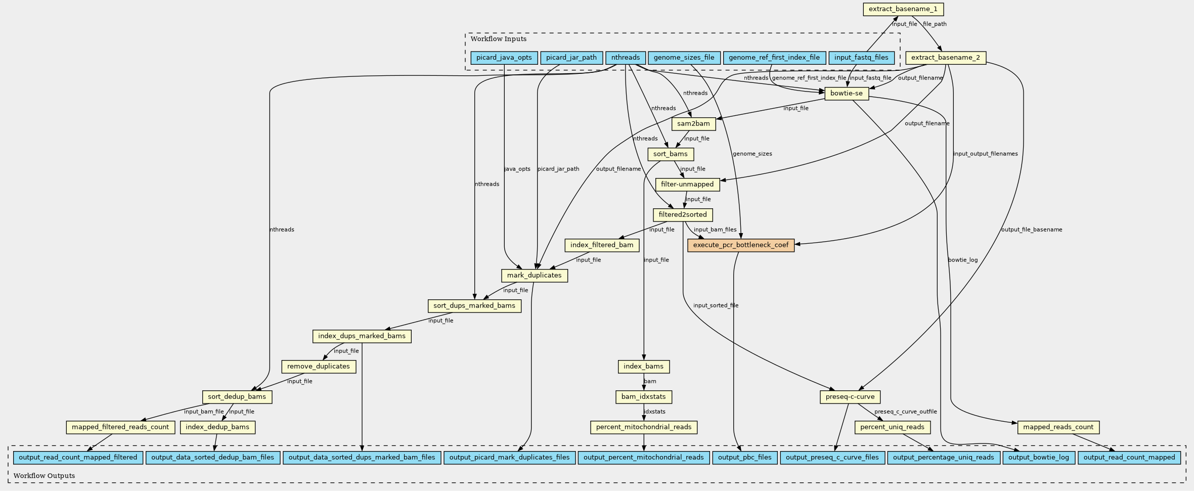
Inputs
| ID | Type | Title | Doc |
|---|---|---|---|
| nthreads | Integer | ||
| picard_jar_path | String |
Picard Java jar file |
|
| picard_java_opts | String (Optional) |
JVM arguments should be a quoted, space separated list (e.g. \"-Xms128m -Xmx512m\") |
|
| genome_sizes_file | File |
Genome sizes tab-delimited file (used in samtools) |
|
| input_fastq_files | File[] |
Input fastq files |
|
| genome_ref_first_index_file | File |
Bowtie first index files for reference genome (e.g. *1.ebwt). The rest of the files should be in the same folder. |
Steps
| ID | Runs | Label | Doc |
|---|---|---|---|
| sam2bam |
../map/samtools2bam.cwl
(CommandLineTool)
|
||
| bowtie-se |
../map/bowtie-se.cwl
(CommandLineTool)
|
||
| sort_bams |
../map/samtools-sort.cwl
(CommandLineTool)
|
||
| index_bams |
../map/samtools-index.cwl
(CommandLineTool)
|
||
| bam_idxstats |
../map/samtools-idxstats.cwl
(CommandLineTool)
|
||
| preseq-c-curve |
../map/preseq-c_curve.cwl
(CommandLineTool)
|
Usage: c_curve [OPTIONS] <sorted-bed-file> |
|
| filter-unmapped |
../map/samtools-filter-unmapped.cwl
(CommandLineTool)
|
||
| filtered2sorted |
../map/samtools-sort.cwl
(CommandLineTool)
|
||
| mark_duplicates |
../map/picard-MarkDuplicates.cwl
(CommandLineTool)
|
||
| sort_dedup_bams |
../map/samtools-sort.cwl
(CommandLineTool)
|
||
| index_dedup_bams |
../map/samtools-index.cwl
(CommandLineTool)
|
||
| remove_duplicates |
../map/samtools-view.cwl
(CommandLineTool)
|
||
| extract_basename_1 |
../utils/extract-basename.cwl
(CommandLineTool)
|
Extracts the base name of a file |
|
| extract_basename_2 |
../utils/remove-extension.cwl
(CommandLineTool)
|
Extracts the base name of a file |
|
| index_filtered_bam |
../map/samtools-index.cwl
(CommandLineTool)
|
||
| mapped_reads_count |
../map/bowtie-log-read-count.cwl
(CommandLineTool)
|
Get number of processed reads from Bowtie log. |
|
| percent_uniq_reads |
../map/preseq-percent-uniq-reads.cwl
(CommandLineTool)
|
Get number of processed reads from Bowtie log. |
|
| sort_dups_marked_bams |
../map/samtools-sort.cwl
(CommandLineTool)
|
||
| index_dups_marked_bams |
../map/samtools-index.cwl
(CommandLineTool)
|
||
| execute_pcr_bottleneck_coef |
../map/pcr-bottleneck-coef.cwl
(Workflow)
|
ChIP-seq - map - PCR Bottleneck Coefficients |
|
| mapped_filtered_reads_count |
../peak_calling/samtools-extract-number-mapped-reads.cwl
(CommandLineTool)
|
Extract mapped reads from BAM file using Samtools flagstat command |
|
| percent_mitochondrial_reads |
../utils/idxstats-percentage-of-reads-in-chrom.cwl
(ExpressionTool)
|
Outputs
| ID | Type | Label | Doc |
|---|---|---|---|
| output_pbc_files | File[] |
PCR Bottleneck Coeficient files. |
|
| output_bowtie_log | File[] |
Bowtie log file. |
|
| output_read_count_mapped | File[] |
Read counts of the mapped BAM files |
|
| output_preseq_c_curve_files | File[] |
Preseq c_curve output files. |
|
| output_percentage_uniq_reads | File[] |
Percentage of uniq reads from preseq c_curve output |
|
| output_read_count_mapped_filtered | File[] |
Read counts of the mapped and filtered BAM files |
|
| output_data_sorted_dedup_bam_files | File[] |
BAM files without duplicate reads. |
|
| output_percent_mitochondrial_reads | File[] |
Percentage of mitochondrial reads. |
|
| output_picard_mark_duplicates_files | File[] |
Picard MarkDuplicates metrics files. |
|
| output_data_sorted_dups_marked_bam_files | File[] |
BAM files with marked duplicate reads. |
https://w3id.org/cwl/view/git/6e68bda2cb45e8dc8e4d067c4220d65acfa53065/v1.0/ATAC-seq_pipeline/03-map-se.cwl
